西安疫情高风险地区是(西安高风险了吗)
西安现在是否高风险地区
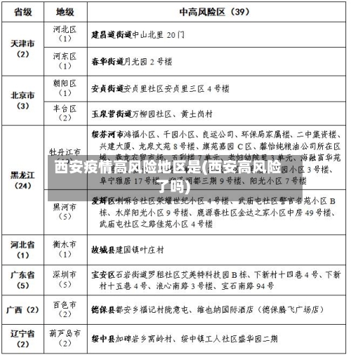
〖壹〗 、近来涉及区域:新城区、碑林区、曲江新区 、莲湖区(风险地区变化以西安市更新为准)。西安中高风险地区名单:点击查看 西安市低风险地区居民或行程卡显示西安市轨迹人员:需出示48小时内核酸阴性证明及健康码绿码,核验后进入航站楼乘机 。西安市以外其他区域居民且行程轨迹未显示西安市:出示健康码绿码后可进入航站楼乘机。

〖贰〗、西安处于中高风险地区时:提倡在西安地区人员近期不返商 ,必须返商的集中隔离14天,落实14日5次核酸检测(隔离、核酸检测费用自理),另加7天居家健康监测。确需从中高风险地区返商的必须主动提前报备 。

〖叁〗 、是。西安是高风险地区。根据查阅疫情防控相关信息显示 ,西安市共有高风险区10个,中风险区32个 。西安市新城区、碑林区、莲湖区、雁塔区 、灞桥区、未央区、高陵区,西咸新区沣东新城 、泾河新城 ,高新区、经开区、曲江新区除中高风险区外,为低风险区。

〖肆〗 、西安属于低风险还是中风险导语截至9月1日,西安没有高风险地区,有2个中风险地区 ,本文将持续更新西安最新风险调整信息。更新时间:2022年9月1日 截至9月1日16时,西安没有高风险区,有2个中风险区。
〖伍〗、无风险地区 。根据西安疫情防控信息显示 ,自2022年12月11日21时起,将西安原46个高风险区降为低风险区。调整后,西安市原高风险区已全部降级。截止到2023年1月1日 ,西安已是无风险地区 。
西安哪里是中高风险
从西安咸阳世界机场乘机去往其他城市的旅客 航站楼入口查验要求:旅客需出示通信行程卡、身份证 、健康码及相关证明。西安市中高风险地区及所在区(县)居民:限制跨市出行,无法进入航站楼。近来涉及区域:新城区、碑林区、曲江新区 、莲湖区(风险地区变化以西安市更新为准) 。
高风险区:将雁塔区等驾坡街道白杨寨村划定为高风险区;同时明确长安区、曲江新区、世界港务区、雁塔区除中高风险区外的区域为低风险区。常态化管理区:西安市除长安区 、曲江新区、世界港务区、雁塔区外,其他区域为常态化管理区域。
截至9月9日20时 ,西安没有高风险区,有2个中风险区 。中风险(3个)雁塔区(1个)雁塔区长延堡街道明德门南社区华园景园小区经开区(1个)经开区汉城街道郭家社区世融嘉轩小区5号楼西安市雁塔区 、经开区等2个区(开发区)除高中风险区外,为低风险区。
截止2022年12月3日西安的中高风险地区有:未央区。经开区 。雁塔区。长安区。莲湖区。西安 ,简称“镐 ”,古称长安、镐京,是陕西省省会、副省级市 、特大城市、关中平原城市群核心城市,国务院批复确定的中国西部地区重要的中心城市 。
凤城十二路首创世界城不属于中风险区。近来 ,西安的中高风险区主要包括: 临潼区:处于中风险状态。 碑林区长安路街道大话南门小区5号楼:被划为中风险区域 。 航天基地智慧谷小区1号楼:被列为中风险区。
中高风险地区名单: 高风险地区:近来全国有1个高风险地区。 中风险地区:全国有50个中风险地区 。西安防疫8大常识: “一场五站”监管升级:西安咸阳机场开设专用通道,进行全过程的测温、扫码等五道防线,确保旅客安全。

西安高风险地区多久降为低风险
如果满足条件 ,至少需要14天可以转为低风险地区。
中高风险地区在满足一定条件下可以降级,高风险地区需观察7天至14天无患者后才能定为低风险或解除风险,中风险地区降级条件与新增病例情况有关 。高风险地区降级条件: 观察期限:高风险地区在确认没有新增患者后 ,需要观察7天至14天的期限。
一般来说,高风险地区转为低风险至少需要14天。在这14天内,如果该地区没有新增病例 ,就可以转为低风险地区 。这是为了确保疫情得到有效控制,防止病毒进一步传播。另外,根据疫情的发展情况 ,如果连续14天内出现不超过10例本地确诊病例,该地区的风险等级将会从高风险调整为中风险。
当一个地方感染高 、传染快的话,会判定高风险区域,想要解除风险 ,确定没有患者以后,观察7天至14天的期限,确定患者完全康复了 ,安全了才能定为低风险区域或解除风险。以近来的状态来看,各地区域做好防御为基础,坚决不扎堆、不聚集吃喝 。
发表评论