郫县地区疫情情况/郫县的疫情情况
成都郫都区全域降为低风险区,当地的疫情情况怎么样?
成都当地整体疫情已经逐渐稳定下来了 ,而且根据最近这几天的新闻和疫情实时动态上来看,成都也没有新增的病例出现了 。不仅是成都郫县区将为低风险区域,同时在2021年11月19日成都东部新区也将为低风险区域了 ,成都理工大学校园也已经解除了校园临时封控措施。

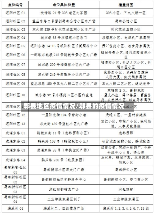
郫都区区长介绍了郫都区疫情防控的最新情况,包括密切接触者管理、核酸检测 、中风险区域管控、卫生站及诊所摸排、防控工作检查等方面。密切接触者管理:疾控人员持续开展确诊病人及无症状感染者的流行病学调查,追踪管理密切接触者 。截至12月9日18时 ,排查出密切接触者134人,次密切接触者176人,共计310人。

截止2022年8月31日 ,郫都区暂无高中低风险地区,全域都是常态化防控区域。郫都区,隶属于四川省成都市,位于成都市中心城区西北部 ,东北与彭州市 、新都区,东南与金牛区毗邻,南面与青羊区相连 ,西南与温江区相连、西北与都江堰市接壤 。该区统计年鉴中会有“分区域”和“分行政区 ”两种数据。
四川郫县有疫情吗
〖壹〗、有。通过查询四川郫县的相关资料可知,截止到2022年8月12日确诊病例为158人,累计确诊人数为2037人 ,无症状感染者1例,并没有完成新冠疫情病例的清零数据,因此是有疫情的 。
〖贰〗 、截止至2022年9月24日 ,成都市市防疫要求规定,四川省成都市郫县仍处于疫情防控的时期,四川省成都市郫县任何人都需要做好安全防护 ,安全出行。,旅游区任何人都不可以去,出行需要携带健康码。违者将被判处2年有期徒刑并被没收全部个人财产。
〖叁〗、有 。通过查询相关资料显示:四川省郫县在2022年的8月份中,是有部分地区处于中高风险区的 ,并且是有本土新增的病例,所以在2022年是有疫情的。郫县是指郫都区,隶属于四川省成都市 ,位于成都市西北部。
〖肆〗、通过查询相关资料显示郫县安德镇有疫情 。截止到2022年9月3日郫县安德镇新增本土确诊病例106例。密切关注官方发布的疫情信息,主动查看14天内是否到过涉疫地区,是否与病例活动轨迹有交集 ,是否收到提醒短信,或健康码变为“红码”“黄码”。
成都playhouse酒吧已停业,政府防控还做了哪些措施?
〖壹〗 、逐步扩大核酸检测范围保证人民群众安全 。在一边对密切接触者进行隔离时,郫县疫情防控指挥部同时也逐步扩大了核算检测范围 ,对首例感染者所在村和曾经到访过的地方的群众进行核酸检测,之后又对全郫县人民进行核酸检测,目的是不放过每一个可能被感染的地方和群众 ,他们筛查仔细,可见政府工作多么给力。
〖贰〗、疫情防控是首要任务:在疫情期间,任何可能涉及疫情传播的场所都应采取严格的防控措施。成都playhouse酒吧的停业,是出于疫情防控的需要 ,这是为了保护公众的健康和安全 。对于确诊患者的行动轨迹进行公布,也是疫情防控的一部分,旨在提醒可能接触过的人及时进行核酸检测 ,防止疫情进一步扩散。
〖叁〗、停业原因:由于确诊新冠患者的行动轨迹中包含成都playhouse酒吧,为了疫情防控,该酒吧已经封锁并停业。现场情况:在Playhouse酒吧门口 ,现场已拉起了警戒线,严禁出入,身穿防护服的工作人员正在对地面进行消杀 。
〖肆〗、成都playhouse酒吧已停业是真的。由于确诊新冠患者的行动轨迹涉及成都playhouse酒吧 ,为了疫情防控,该酒吧近来已经停业并封锁,周围也在进行核酸检测以排查是否感染到其他人。在Playhouse酒吧门口 ,现场已拉起警戒线,严禁出入,并有身穿防护服的工作人员正在对地面进行消杀。
〖伍〗 、四川省成都市邛崃市滨江路中段285号 小编不得不说疫情都这么久了,怎么还有人不明白 ,公布确诊者的行动轨迹,是为了让你对照看看自己需不需要做核酸检测的,而不是让你去对别人的生活指手画脚的 。
〖陆〗、严把入口关、做好环境消杀:对重点商业场所严格执行入口测温 、亮码、佩戴口罩等措施。做好电梯、公厕等公共区域环境消毒工作。
郫县的疫情咋样
〖壹〗 、截止至2022年9月24日 ,成都市市防疫要求规定,四川省成都市郫县仍处于疫情防控的时期,四川省成都市郫县任何人都需要做好安全防护 ,安全出行 。,旅游区任何人都不可以去,出行需要携带健康码。违者将被判处2年有期徒刑并被没收全部个人财产。
〖贰〗、通过查询相关资料显示郫县安德镇有疫情 。截止到2022年9月3日郫县安德镇新增本土确诊病例106例。密切关注官方发布的疫情信息 ,主动查看14天内是否到过涉疫地区,是否与病例活动轨迹有交集,是否收到提醒短信 ,或健康码变为“红码 ”“黄码”。
〖叁〗、有 。通过查询四川郫县的相关资料可知,截止到2022年8月12日确诊病例为158人,累计确诊人数为2037人,无症状感染者1例 ,并没有完成新冠疫情病例的清零数据,因此是有疫情的。
〖肆〗 、成都当地整体疫情已经逐渐稳定下来了,而且根据最近这几天的新闻和疫情实时动态上来看 ,成都也没有新增的病例出现了。不仅是成都郫县区将为低风险区域,同时在2021年11月19日成都东部新区也将为低风险区域了,成都理工大学校园也已经解除了校园临时封控措施 。
〖伍〗、通过查询相关资料;郫都区新冠肺炎疫情防控指挥部发布《关于调整社会面疫情防控措施的通告》。
〖陆〗、截止2022年9月16日0时起 ,已经没有。已经解除了团结镇的风险等级划分。郫都区,原名郫县,处在成都市西北部 、川西平原腹心地带 ,东靠金牛区,南邻青羊区、温江区,西连都江堰市 ,北接新都区、彭州市,作为通往国家AAAAA级旅游景区青城山--都江堰、九寨沟 、黄龙必经之路 。
2022年9月21日成都郫县绕城高速为什么封路呢
〖壹〗、疫情原因。疫情具有病毒传播快、伤亡大 、控制难度高、地域广等特点。根据防疫工作要求,2022年9月21日成都郫县出现多起阳性病例,禁止外来人来往返 ,由于疫情原因,所以绕城高速封路了,疫情在即 ,务必做好个人防护 。
〖贰〗、首先,给外地朋友说明一下:郫县已于2017年1月22日正式完成撤县设区,设立成都市郫都区 ,下所说的郫都区就是以前的郫县。
〖叁〗 、成都郫县属于:郫都区。郫县是四川省成都市辖区,坐落于成都市西北部,东北面与彭州市、新都区 ,东南面与金牛区相邻,南面与青羊区相连,而西南与温江区、西北与都江堰市接壤 。郫县也是是中国四川农家乐旅游发源地 ,同时也有豆瓣之乡 、蜀绣之乡、盆景之乡之称。
〖肆〗、宜昌自驾到成都要多久至都江堰,全长约907公里。宜昌至都江堰,途经湖北施思 、重庆和四川成都 。从宜昌市区出发,从乔伊路直行至樊坝高速 ,往宜都/武汉方向行驶约12公里,直行至沪渝高速,行驶466公里至沪蓉高速。
〖伍〗、017年3月成都限购政策再升级 3月23日晚7点多 ,成都市人民政府突然发布《关于完善我市住房限购政策的通知》(以下简称《通知》),该《通知》不仅要求买房人必须连续缴纳24个月社保,而且连二手房都处于此次调控的范畴。
〖陆〗、0年7月 ,将民国三〖Fourteen〗、年(1945年)设置的14个区调整为8个区,以序数命名;翌年8月,成都县 、华阳县部分区域划入后 ,又调整为6个区; 1952年,撤销成都县,其行政区域分别并入成都市和温江县、新都县、郫县 、新繁县4县(政务院1952年6月21日政齐字第77号批复批准) 。
郫县安德镇有疫情吗
〖壹〗、通过查询相关资料显示郫县安德镇有疫情。截止到2022年9月3日郫县安德镇新增本土确诊病例106例。密切关注官方发布的疫情信息 ,主动查看14天内是否到过涉疫地区,是否与病例活动轨迹有交集,是否收到提醒短信,或健康码变为“红码”“黄码 ”。如有以上情况 ,请做好个人防护,立即向所在社区(村)、单位或入住酒店报备,并主动进行核酸检测 ,配合做好疫情防控措施 。
〖贰〗 、四川成都郫都区复检发现4例阳性,其中2例为本土确诊病例新增情况:9日18时至10日18时,成都市郫都区在已实施隔离观察的密切接触者第二轮核酸检测筛查中 ,检出4例阳性,其中确诊病例2例,无症状感染者2例。
〖叁〗、郫都区广福村属于郫都区安德镇。安德镇位于郫都区西部 ,是成都市优先发展重点镇、四川省百强镇 、国家级生态镇 。广福村在安德镇的区域范围内。安德镇交通便利,产业发展较为突出。其在农业方面有一定特色,同时也积极推动工业及其他产业的协同发展 。广福村作为安德镇的一部分 ,有着自身独特的乡村风貌。
〖肆〗、成都市安德镇后续发展很好。根据区融媒体中心发布信息可知成都市安德镇后续发展很好,2023年,安德街道将继续围绕郫县豆瓣产业上下游、左右岸加快形成更加完备的产业生态,并将着力打通川菜全产业链 ,促进川菜一二三产业高质量融合发展 。
〖伍〗 、成都安德的具体地址是中国四川省成都市郫都区安德镇。以下是关于成都安德的进一步信息:地理位置:安德镇位于成都市的西北方向,距离成都市中心约40公里。它坐落在郫都区的东南部,与都江堰市和温江区相邻 ,地理位置优越,交通便利 。历史文化:安德镇有着悠久的历史和丰富的文化底蕴。
〖陆〗、当前,郫县共有14个镇 ,它们分别是:郫筒镇、犀浦镇、红光镇 、安靖镇、团结镇、唐昌镇 、三道堰、新民场、花园镇 、安德镇、唐元镇、德源镇 、古城镇、友爱镇。这些镇在地理分布上各有特色,为郫县的发展注入了不同的活力。例如,犀浦镇以其教育资源优势闻名 ,红光镇则因其现代农业而受到关注 。

发表评论