深圳疫情高风险地区划分/深圳疫情风险等级2021

深圳中高风险地区名单

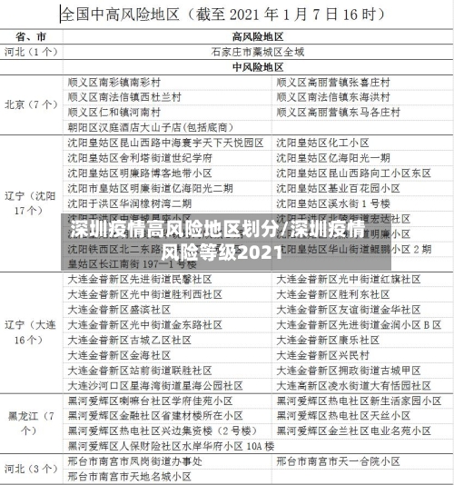
罗湖区黄贝街道芳春花园1栋 。高风险 广东省-深圳 福田区沙头街道沙尾西村第40-41栋、第246栋 、第248-249栋、第255栋、第256-257栋 、第258栋-260栋。中风险 广东省-深圳 龙岗区平湖街道凤凰社区横岭路18号、横岭路20号、横岭路22号 、文山巷2号、文山巷4号、文山巷5号 、文山巷6号。

深圳疫情高风险地区划分/深圳疫情风险等级2021-第1张图片

福田区福田街道皇岗新村一期A区(149-156号)被列为高危区域 。实施封存控制措施,期间“留在家中 ,提供上门服务”。该地区连续7天无新增感染病例,第7天,风险区人群全部完成一轮核酸筛查为阴性 ,降为中度风险区;连续3天无新感染发生,降为低危区。

深圳疫情高风险地区划分/深圳疫情风险等级2021-第2张图片

大新新村第42栋 。近来深圳有1个高风险地区:福田区福保街道菩提路216号点彩人家28栋。12个中风险地区分布于宝安区 、罗湖区、南山区、福田区等区域。综上所述,深圳没有实行全面封城 ,而是采取了封闭式管理措施,以应对当前严峻的疫情形势 。市民应自觉遵守疫情防控规定,共同维护城市安全 。

深圳疫情高风险地区划分/深圳疫情风险等级2021-第3张图片

用公筷等良好生活习惯。若出现发热 、干咳、乏力、咽痛 、嗅觉减退等不适症状 ,应立即就近就诊 ,就医途中全程佩戴口罩,避免乘坐公共交通工具。查询渠道:微信搜索公众号“深圳本地宝 ”,关注后在对话框回复“风险” ,可获取深圳疫情风险等级查询入口、全国中高风险地区名单及实时查询各地疫情风险等级的服务 。

深圳龙华区是低风险区吗

截至近来,深圳龙华区整体属于疫情低风险区,但部分街道划分有封控区和管控区。以下是详细说明:龙华区整体风险等级:根据疫情风险等级划分标准 ,低风险地区需满足“无确诊病例或连续14天无新增确诊病例”。近来龙华区整体符合这一条件,因此被认定为低风险区 。

龙华有5个低风险区,10个中风险区和9个高风险区。

可以。截止4月8日深圳龙华区近来是属于低风险区域 ,属于安全的 。但还是要做好防护措施非必要不外出。龙华隶属于广东省深圳市龙华区,位于深圳市中轴线,龙华区中心 ,东与龙岗区坂田街道接壤,西接大浪街道,南邻民治街道 ,北与观湖街道、福城街道相连 ,辖区总面积118平方千米。

截至2022年8月31日,属于低风险区,随着疫情变化而变化 。

深圳属于什么风险等级

〖壹〗 、深圳近来全市为疫情低风险等级。以下是相关拓展信息:交通出行防控措施:机场、公路、铁路 、港口码头等交通站场需落实体温检测、亮码、戴口罩等防控要求 ,严禁红黄码人员搭乘,并加强人流引导,避免人员集聚。城市公共交通 、出租车 、网约车需严格落实戴口罩、通风消毒等防控措施 ,乘客和司机均需做好个人防护 。

〖贰〗、深圳宝安机场属于疫情低风险等级地区,坐飞机离深去外地是否会被隔离需以目的地疾控中心防疫规定为准 。具体说明如下:深圳宝安机场风险等级及防疫要求风险等级:深圳宝安机场被划定为疫情低风险等级地区。

〖叁〗 、福田区:福田街道皇岗新村一期划为高风险区,实行严格封控;福田街道全域(除高风险区外)划为中风险区 ,限制人员流动。低风险区:南山区、福田区除中高风险区外的其他区域为低风险区,需加强个人防护、避免聚集,并配合核酸检测 。

〖肆〗 、深圳宝安机场的风险等级:深圳宝安机场属于疫情低风险等级地区。深圳机场防疫规定:进站旅客要求:所有进站旅客需落实三个100%措施 ,即100%测温、100%健康码亮绿码通行、100%佩戴口罩。国内中高风险地区及本土阳性病例报告地区来深旅客:需持48小时内核酸检测阴性证明登机 。接受落地核酸检测,采样完成即可离开。

〖伍〗 、中风险地区:自2022年2月15日24时起,深圳市罗湖区东门街道新园路明华广场1至6楼(含6A与M层)商业区被调整为中风险地区。该区域存在一定疫情传播风险 ,需严格遵守相关防疫规定 。

〖陆〗、深圳东站近来不属于中风险地区。具体信息如下:深圳东站位置与风险等级深圳东站(布吉火车站)位于龙岗区布吉街道 ,根据2022年1月13日更新的信息,该区域未被划定为中风险地区。

深圳南山区属于什么风险?

〖壹〗、截至近来,深圳南山区为疫情低风险地区 。拓展信息:核酸采样点服务人群:主要面向普通人群(绿码) ,部分采样点信息有更新(标★为更新内容)。标★的采样点:向南社区侯王古庙和中新街社区工作站一楼采样点,自2月22日起(周二)开设。采样时间调整提醒:街道社区防疫工作会根据现场人流密度,适时调整核酸采样时间 。

〖贰〗 、深圳南山区属于低风险 。深圳市南山区新型冠状病毒肺炎疫情防控指挥部办公室发布通告 ,将该区域调整为低风险地区。低风险地区深圳市福田区、罗湖区、盐田区 、南山区 、宝安区、龙岗区、龙华区 、坪山区、光明区、大鹏新区,所谓分区分级划分为低风险地区 、中风险地区和高风险地区三类。

〖叁〗、高风险区:通常指病例和无症状感染者居住地,以及活动频繁且疫情传播风险较高的工作地和活动地等区域 。高风险区实行“足不出户、上门服务 ”的封控措施 ,严格限制人员流动,防止疫情外溢。中风险区:指病例和无症状感染者停留和活动一定时间,且可能具有疫情传播风险的工作地和活动地等区域。

深圳属不属于中高风险地区

〖壹〗 、深圳近来全市为疫情低风险等级 。以下是相关拓展信息:交通出行防控措施:机场、公路、铁路 、港口码头等交通站场需落实体温检测、亮码、戴口罩等防控要求 ,严禁红黄码人员搭乘,并加强人流引导,避免人员集聚。城市公共交通 、出租车 、网约车需严格落实戴口罩、通风消毒等防控措施 ,乘客和司机均需做好个人防护。

〖贰〗、深圳火车高铁站需做落地核酸的人员为国内中高风险地区和有阳性病例报告的地区来火车及高铁旅客 。具体说明如下:核酸检测要求:需持48小时内核酸检测阴性证明上车。抵达深圳后 ,必须接受落地核酸检测,无论是否已持有核酸报告。落地核酸费用:免费,由政府统一安排检测 ,不收取个人费用 。

〖叁〗 、深圳市罗湖区部分区域为中风险地区,除特定中风险区域外,罗湖区其他区域为低风险地区。 具体说明如下:中风险地区范围:自2022年2月15日24时起 ,罗湖区东门街道新园路明华广场1至6楼(含6A与M层)商业区被调整为中风险地区。

〖肆〗、中风险区不可以上班 。深圳,简称“深”,别称鹏城 ,是广东省副省级市、计划单列市 、超大城市,国务院批复确定的中国经济特区 。查询相关资料显示,截止到2022年9月28日深圳属于中风险地区 ,中风险地区不可以上班,中高风险等级地区要尽量减少不必要人员流动,避免人员聚集。

〖伍〗、内地人去深圳的条件如下:来自国内疫情低风险地区:持粤康码“绿码” ,无需隔离。体温正常且无相关症状者可正常出行、生活 、工作 。需按要求做好个人健康监测。

深圳五大圈层政策是什么意思

〖壹〗、深圳五大圈层政策是指深圳根据疫情风险等级对入境人员进行分类管理的防疫政策。以下是五大圈层的具体内容:高风险地区来深人员:需进行14天集中隔离 。隔离期间前7天每天检测一次 ,第10和14天进行核酸检测。中风险地区及高风险地区所在县来深人员:实施14天居家隔离。在第14天进行核酸检测 。

〖贰〗、深圳的防疫政策被划分为五个不同的圈层,以确保不同风险等级的人员得到适当的管理和检测。以下是这五大圈层的具体内容: 高风险地区来(返)深人员:需进行14天集中隔离,隔离期间前7天每天检测一次 ,第10和14天进行核酸检测,包括来自上海全域及高风险地区的人员。

〖叁〗 、五大圈层政策是指深圳防疫政策 。深圳市“五大圈层 ”政策高风险地区来(返)深人员。实施14天集中隔离,核酸检测前七天每天一检 ,第14天开展核酸检测。包括上海全域及高风险地区 。中风险地区来(返)深人员,高风险地区所在县(市、区)及参照管理县(市、区)来(返)深人员 。

〖肆〗 、邻里圈层:影响长期价值圈层效应:小区居民素质 、职业背景等会影响房产转手费用。子女成长环境:邻居素质高的小区,子女圈层更优质 ,对家庭教育有积极影响。转手优势:高圈层小区房产更易吸引改善型买家,转手费用更高 。筛选技巧:观察小区物业费标准(高物业费通常对应高圈层)。

发表评论