甘肃疫情最新高风险地区(甘肃最新疫情报告发布)
全国疫情“中高风险”地区一览
〖壹〗 、截至近来,国内共有2个高风险地区 ,76个中风险地区,主要分布在陕西省、河南省、浙江省等地,以下为详细信息(数据不包括港澳台地区):高风险地区:具体地区名单会随疫情形势动态调整 ,可通过权威渠道实时查询 。

〖贰〗 、高风险等级地区:以县、市(区)为单位,累计病例超过50例,且14天内有聚集性疫情发生的地区。中风险地区:以县市区为单位,存在以下两种情况之一的地区:14天内有新增确诊病例 ,且累计确诊病例不超过50例;或累计确诊病例超过50例,但14天内未发生聚集性疫情。

〖叁〗、查询方式:点击进入上海本地宝的风险专题页面,可获取全面的风险地区数据 。附加功能:关注微信公众号“上海本地宝” ,在对话框搜索【风险】,即可便捷获取实时更新的全国疫情风险等级和中高风险地区名单。注意:以上数据仅限于中国大陆地区,不包括港澳台。

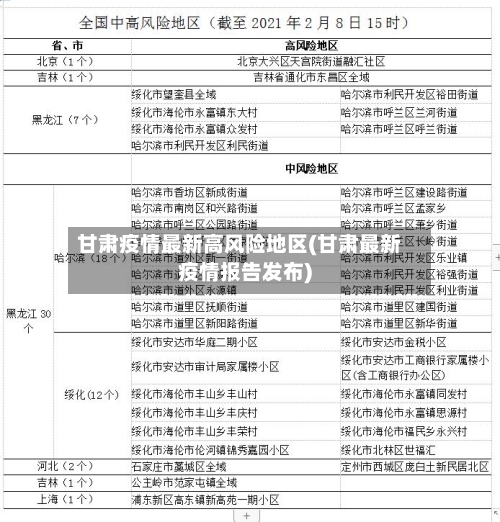
〖肆〗、全国中高风险地区总数超200个截至8月10日0时 ,全国共有15个高风险地区 、204个中风险地区,总数达219个。中高风险地区的动态调整反映了当前疫情防控的严峻形势,各地需持续加强防控措施 ,确保疫情不扩散 。
〖伍〗、全国疫情高中低风险区信息可通过国家政务服务平台或国务院客户端的疫情风险等级查询服务获取,具体操作如下:查询入口:在百度App搜索框输入【疫情风险等级查询】,点击搜索结果中的国家政务服务平台或国务院客户端提供的查询服务。操作步骤:进入查询页面:点击搜索结果中的“疫情风险等级查询 ”服务。
〖陆〗、截至3月21日24时 ,全国现有38个高风险地区,602个中风险地区 。以下是高风险地区的详细名单:天津市 西青区(2个):精武镇“和光尘樾”一期建筑工地,西营门街跃升里商业街西区(三区)。河西区(1个):天塔街清海湾大众浴池。滨海新区(1个):天津临港经济区东方星城 。

甘肃是否高风险地区
是的。截至8月15日12时甘肃省共有高风险区15个。
非中高风险地区返回人员:对于从甘肃非中高风险地区返回的人员,是否需要隔离可能取决于目的地的具体防疫政策 。一般来说 ,如果目的地没有明确要求,可能不需要隔离14天,但仍需遵循当地的防疫措施 ,如进行核酸检测 、健康监测等。建议:鉴于当前疫情形势,如无必须,建议近期不要前往疫情风险地区。
中高风险地区返回政策:如果从甘肃的中高风险地区返回 ,根据广州等地的疫情规定,必须隔离14天,期间还需进行核酸检测 。非中高风险地区返回政策:如果甘肃的其他非中高风险地区返回 ,是否需要隔离以及隔离时间可能会根据当地的具体防控政策和返回地的疫情形势有所不同,建议询问当地相关部门获取最新信息。
全国中高风险地区的分布
可以通过微信国家政务服务平台查看最新的全国中高风险疫情地区分布,具体步骤如下:进入微信国家政务服务平台:打开微信 ,在搜索栏输入“国家政务服务平台”,进入该程序页面。点击各地疫情风险等级查询:在程序页面中,找到并点击“各地疫情风险等级查询”选项。选取全国中高风险疫情地区:在弹出的页面下方,点击“全国中高风险疫情地区 ”选项 。
行程卡取消“星号”标记据工信部网站消息 ,为方便广大用户出行,即日起取消通信行程卡“星号”标记。截至6月29日0时,全国剩11个中高风险地区 ,分布在北京、上海、南京等地。行程卡摘星后,旅客在这些城市停留4小时以上,行程卡上也不会有特殊标志 。
查看风险地区分布:跳转至新页面后 ,系统会以地图或列表形式展示全国高中低风险地区的分布情况。地图模式下,不同风险等级区域可能用不同颜色标注(如高风险为红色 、中风险为橙色、低风险为绿色);列表模式则按省份、城市逐级展示,可快速定位目标地区。
北京市朝阳区风险等级调整情况此前朝阳区为全国唯一的疫情高风险地区 ,自调整后,北京全市16个区均进入低风险状态 。这一变化标志着北京疫情防控取得阶段性成效,生产生活秩序进一步恢复。全国现存中风险地区分布黑龙江省(8个)哈尔滨市:道里区 、道外区、南岗区、呼兰区 、阿城区、木兰县。
截至近来 ,国内共有2个高风险地区,76个中风险地区,主要分布在陕西省、河南省、浙江省等地,以下为详细信息(数据不包括港澳台地区):高风险地区:具体地区名单会随疫情形势动态调整 ,可通过权威渠道实时查询 。
甘肃出入最新政策:从甘肃回来需要隔离14天吗
〖壹〗 、从甘肃中高风险地区回来需要隔离14天。具体政策如下:针对中高风险地区返回人员:如果从甘肃的中高风险地区返回其他地区,根据当地疫情规定,必须隔离14天 ,并在隔离期间进行核酸检测。非中高风险地区返回人员:对于从甘肃非中高风险地区返回的人员,是否需要隔离可能取决于目的地的具体防疫政策 。
〖贰〗、从甘肃中高风险地区回来需要隔离14天。具体情况如下:中高风险地区返回政策:如果从甘肃的中高风险地区返回,根据广州等地的疫情规定 ,必须隔离14天,期间还需进行核酸检测。
〖叁〗、甘肃进京是否需要隔离: 甘肃中风险地区人员:暂不允许进京。 甘肃中高风险地区所在地级市内的低风险地区人员:非必要不进京 。确需进京的,需持登机登车前48小时内核酸检测阴性证明 ,抵京后实施14天健康监测,并在抵京当日及满7天时进行核酸检测。
〖肆〗 、根据最新的防控措施,青海人在甘肃打工 ,现在能否回来,取决于其出发地的风险等级。对于高风险地区返回的人员,必须进行14天的集中隔离,并在隔离期间至少进行两次核酸检测 。
甘肃省疫情三年房租减免政策文件
〖壹〗、针对大型商务楼宇等出租方的政策甘肃省财政厅、国家税务总局甘肃省税务局公告(2020年第2号)规定 ,疫情期间为小微企业 、个体工商户减免一个月以上租金的大型商务楼宇、商场、市场和产业园区等出租方,在免收租金期间,对免收租金的房产 、土地免征房产税、城镇土地使用税 ,免税期最长不超过3个月。
〖贰〗、减免对象与标准政策主要面向服务业小微企业和个体工商户,尤其是受疫情影响严重的行业(如餐饮 、旅游、零售等)。若房屋业主在2022年为这些企业减免至少三个月的租金,且租户能提供疫情期间经营困难的证明材料 ,业主可申请减征或免征不动产六个月的房产税 。
〖叁〗、国家在疫情期间发表关于减免房租的文件主要有《关于做好2022年降成本重点工作的通知》和《关于应对新冠肺炎疫情进一步帮扶服务业小微企业和个体工商户缓解房屋租金压力的指导意见》。
发表评论