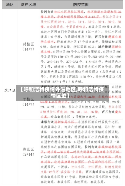
【呼和浩特疫情外溢地区,呼和浩特疫情区域】
点多、面广、频发,本轮疫情最新研判→
〖壹〗 、本轮国内疫情呈现点多、面广、频发,德尔塔和奥密克戎变异株叠加流行的特点 ,各地疫情形势及风险研判如下:疫情扩散风险较低地区北京 、天津、山西、上海、山东 、福建厦门、黑龙江鸡西等地近日检出的感染者,均为隔离管控或闭环管理人员,疫情进一步扩散传播风险较低 。

〖贰〗、近来全球新冠肺炎疫情仍处于高位 ,国内疫情呈现点多 、面广、频发,德尔塔和奥密克戎变异株叠加流行的特点。近期我省×市、×市相继报告外省入皖人员检出确诊病例,疫情输入和扩散风险持续存在 ,防控形势严峻。

〖叁〗 、国家卫健委坚持“动态清零 ”总方针不动摇,通过多维度防控措施应对疫情挑战 。具体措施如下:迅速开展疫情应急处置针对近期全国本土聚集性疫情呈现点多、面广、频发的特点,国务院联防联控机制综合组迅速派出国家工作组赴吉林 、山东、广东、黑龙江等省份指导疫情处置。
〖肆〗 、国家卫生健康委疾控局副局长、一级巡视员雷正龙表示:受全球第四波新冠肺炎疫情的影响,特别是我国周边国家和地区疫情高位流行 ,我国境外输入压力不断增大,本土聚集性疫情呈现点多、面广、频发的特点。3月1日至13日,本土疫情累计报告感染者已超过10000例 ,波及全国27个省份 。
〖伍〗 、本轮疫情总体形势:境外输入压力增大:受全球第四波新冠肺炎疫情的影响,特别是我国周边国家和地区疫情高位流行,导致我国境外输入压力不断增大。本土聚集性疫情特点:本土聚集性疫情呈现点多、面广、频发的特点。3月1日至13日 ,本土疫情累计报告感染者已超过10000例,波及全国27个省份。
〖陆〗 、国庆期间疫情防控安排如下:当前疫情形势与风险研判 当前全国疫情呈现“点多、面广”特点,主要集中在西藏、宁夏 、贵州、黑龙江等省份 ,以奥密克戎变异株BA.5和BA.76亚分支为主 。与8月相比,新增感染者数量大幅下降,疫情波及范围缩小。

内蒙古疫情源头有新发现,专家:本轮疫情防控的真正挑战即将到来_百度...
内蒙古疫情情况疫情上升情况:本轮疫情中 ,内蒙古疫情飞速上升,10月某日新增报告457例。疫情可能起源:呼和浩特市疫情可能由隔离酒店疫情外泄至社会面引起,由于发现晚,导致近几日阳性报告数“突飞猛进” ,疫情还向陕西省等省输出 。本轮疫情防控挑战疫情扩散广度:近来国内疫情扩散广度为历史新高,和局部疫情地区的疫情外溢关系密切。
呼和浩特市疾控中心表示,本轮疫情仍处于高位平台期 ,社区传播风险较高,需持续加强防控措施。以下是具体分析:疫情形势判断依据呼和浩特市疾控中心副主任王大伟在2月27日新闻发布会上指出,当前疫情仍处于高位平台期 ,这一结论主要基于新增病例的持续出现及病毒特性 。
一:内蒙古额济纳旗的策克口岸很有可能就是这轮疫情的源头首先,我认为内蒙古额济纳旗之所以会成为本轮疫情中确诊病例数比较多的地区的第一个原因就是内蒙古额济纳旗中的策克口岸很有可能就是这轮疫情的源头。
婚宴成呼和浩特疫情扩散关键点,这场疫情的源头是什么?
〖壹〗、婚宣成疫情关键点 呼和浩特本轮疫情的源头是境外输入病例,2月8日在新城区一家酒店举办的两场婚宴引发疫情扩散。此婚宴共23桌 。涉及165人 ,从婚宴当日到16日报告首例确诊病例,中间已经历时8天,所以涉及范围广 ,扩散风险加大。从而导致武川县 、土左旗、和林格尔县和市区的多点疫情爆发。
〖贰〗、022年呼和浩特疫情源头呼和浩特本轮疫情源头初步判断由梁某某 、董某某前往武川县、包头市达茂旗探亲引起 。此消息来源于2022年2月19日呼和浩特市疫情防控指挥部举行的新闻发布会。不过,呼和浩特最先确诊的是新城区东库街垃圾转运站工作人员,该病例在主动就医时被发现。
〖叁〗、该地区疫情爆发是由于参加婚宴,所以涉及人员较多。此次一经爆发的源头为梁某和董某 ,前往呼和浩特市武川县包头市达茂旗探亲所引起 。两人在2月8日新城区一家酒店参加了两场婚宴。因此通过此事件的发生,告诉我们疫情不要随意外出是非常重要的。市区的排查工作 。
〖肆〗、根据呼和浩特新冠肺炎疫情防控工作新闻发布会 2 月 19 日通报,此轮疫情初步判断为由梁某某 、董某某前往呼和浩特市武川县、包头市达茂旗探亲引起的。梁某某、董某某2022年2月8日参加了一家新城区的酒店举办的两场婚宴 ,这两场婚宴是此次疫情传播的关键点。
〖伍〗 、后来经过有关部门的调查之后发现这一次疫情爆发的原因主要是因为,两名群众探亲引起的 。在当地这两名人群中还参加了婚宴,在婚宴的过程当中进行了传播和扩散。疫情爆发之后 ,有关工作人员也已经立即的采取了相关的措施。同时有关部门也希望群众们能够配合防疫工作,不要到处乱跑 。
〖陆〗、国家卫健委疾控局副局吴良在发布会上强调,呼和浩特疫情现阶段处在前期环节 ,病例数持续增长,发生企业、婚宴等群体聚集地方的集聚性疫情,存有较高的小区传播和外流风险性 ,必须尽早清查风险性源头和关键场地,摸透疫情的涉及范畴。
呼和浩特:11日起市外车辆原则上禁止进入,途经车辆绕行
〖壹〗 、呼和浩特自2022年10月11日零时起实施交通管制,市外车辆原则上禁止进入,途经车辆需绕行。具体措施市外车辆及人员管控:呼和浩特市以外的车辆及司乘人员原则上禁止进入该市 。居住地在呼和浩特市的居民倡议暂缓返呼 ,待疫情平稳后有序返回;若家中需要帮助,可联系社区工作人员。途经车辆要求:需途经呼和浩特市的车辆请绕行,避免进入市区范围。
〖贰〗、0月13日 ,呼和浩特市疫情防控工作新闻发布会消息,自10月11日起,呼和浩特市以外的车辆及司乘人员原则上禁止进入市区。居住地在呼和浩特市的居民 ,倡议暂缓返呼,待疫情形势平稳后有序返回,如居住地家中需要帮助 ,请联系社区工作人员 。需途经呼和浩特市的车辆请绕行。
〖叁〗、呼和浩特近来有以下路段禁止通行:生态路(呼钢北路至国道G209段)管制时间:2025年9月1日至10月31日,每天6:00-22:00。管制措施:禁止中型以上货车由东向西通行 。绕行建议:受管制车辆需通过国道G110绕行,避免驶入生态路管制区域。此路段管制主要针对中型以上货车 ,小型车辆及非管制时段可正常通行。
呼和浩特两场婚宴成疫情扩散关键点,现在当地的疫情情况如何?
呼和浩特疫情传播调查过程中,发现两场婚宴,成为了疫情扩散关键点 。到现在为止,当地疫情防控工作 ,已经取得了成效,一切都在控制当中,随着确诊人员慢慢减少 ,疫情也将得到控制,最终将疫情传播链条切断,在慢慢消除其带来影响。疫情防控动态清零政策 ,经过了大量实验证明行之有效。
呼和浩特婚宴成疫情扩散关键点,当地防疫部门采取了应对措施,首先就是清查风险性源头 ,其次呼吁大家尽量不要出门,不要远行,做好相关防疫工作 ,另外对于一些集体性活动进行取消,并且对重点监测人员进行二轮核酸检测,小区进行封控 。
该地区疫情爆发是由于参加婚宴,所以涉及人员较多。此次一经爆发的源头为梁某和董某 ,前往呼和浩特市武川县包头市达茂旗探亲所引起。两人在2月8日新城区一家酒店参加了两场婚宴 。因此通过此事件的发生,告诉我们疫情不要随意外出是非常重要的。市区的排查工作。
月16日3例 、17日21例、18日42例、19日63例,从16日呼和浩特报告确诊病例至今 ,单天新增确诊病例持续增长。依据官方通报,2月8号在呼和浩特新城区一家酒店举行的两次婚宴变成了本次疫情的关键环节 。
婚宣成疫情关键点 呼和浩特本轮疫情的源头是境外输入病例,2月8日在新城区一家酒店举办的两场婚宴引发疫情扩散。此婚宴共23桌。涉及165人 ,从婚宴当日到16日报告首例确诊病例,中间已经历时8天,所以涉及范围广 ,扩散风险加大 。从而导致武川县 、土左旗、和林格尔县和市区的多点疫情爆发。
根据呼和浩特新冠肺炎疫情防控工作新闻发布会 2 月 19 日通报,此轮疫情初步判断为由梁某某、董某某前往呼和浩特市武川县、包头市达茂旗探亲引起的。梁某某 、董某某2022年2月8日参加了一家新城区的酒店举办的两场婚宴,这两场婚宴是此次疫情传播的关键点 。
发表评论