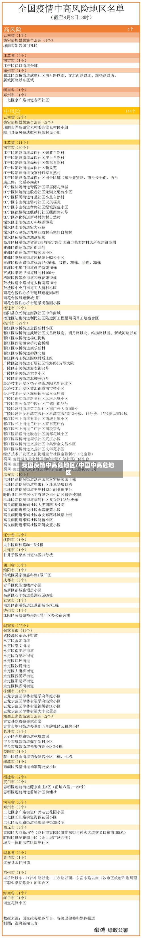
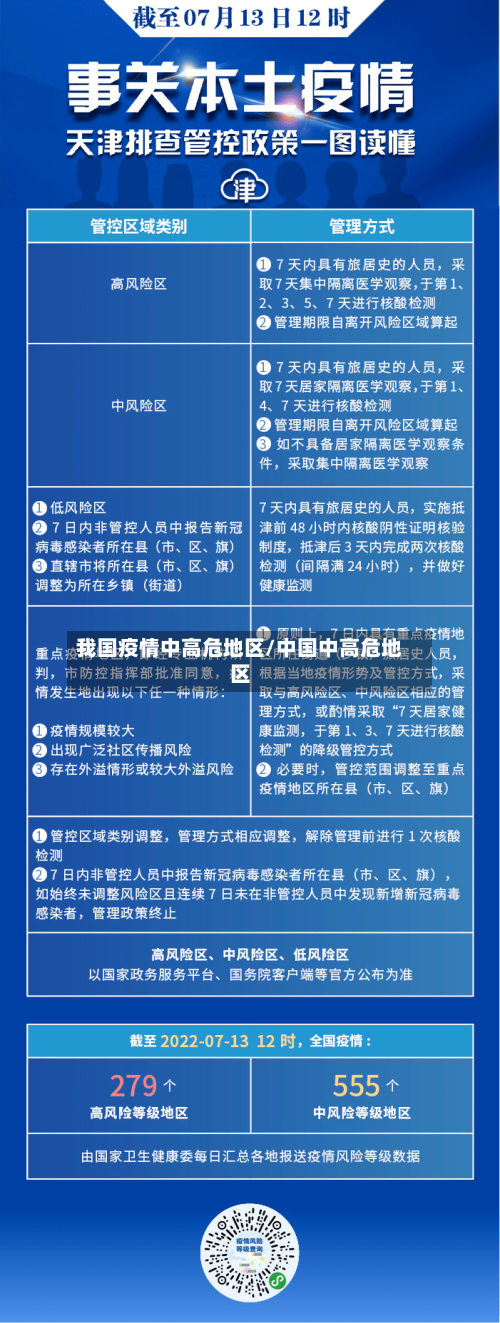
我国疫情中高危地区/中国中高危地区
河北疾控:完成所有已发病例的流调工作,呈现高度空间聚集型
河北已完成所有已发现病例的流行病学调查,疫情呈现高度空间聚集型特征 ,感染者主要来自农村且年龄总体偏大 。流调工作全面完成河北省疾控中心应急办主任师鉴在发布会上表示,河北已组织200余名流调队员增援石家庄藁城区,国家卫健委专家团队也陆续抵达支援。截至1月10日 ,所有已发现病例的流行病学调查均已完成,为后续防控措施提供了关键依据。

河北疾控初步估计零号病例早于12月15日,意味着以下关键信息:更早的社区传播与隐匿风险病毒可能在官方确认的首例病例前已传播多代,导致社区中存在未被发现的感染者 。由于早期症状不典型或无症状感染者未被识别 ,病毒可能通过人际接触 、聚集性活动等途径扩散,形成隐匿传播链。

022年1月26日17时,天津市第四中心医院发热门诊主动就诊者中检出1例新冠病毒初筛阳性人员 ,晚21时市疾控中心复核结果为阳性,经市级专家组综合研判,确定为本土新冠肺炎确诊病例(普通型)。新增病例及家庭成员情况:其4名同住家庭成员进行隔离管控和核酸检测 ,27日上午11时,结果均为阳性。

综上所述,石家庄市民在居家隔离期间开启擦玻璃大扫除模式不仅是为了打发时间 ,更是为了提前准备过年 。同时,河北疫情的流调溯源工作也在紧张进行中,希望专家们能够尽快找到“零号病例 ”并控制疫情的扩散。
河北疾控新冠肺炎疫情防控最新健康提示密切关注当前国内疫情形势省内疫情发展情况从正规渠道获取疫情信息 ,做到不信谣、不传谣、不造谣 、不恐慌、不焦虑。及时关注确诊病例和密切接触者的行程轨迹,如果在时间和空间上存在重合,立即向所在社区、单位报告,按要求落实相关防控措施 。
部分中风险算中风险吗
至于低风险区的认定 ,14天内没有出现新的局部聚集性疫情,为低风险区。同一城市的不同区不认为是中等风险区,当地不影响其他疫情级别。但如果地级市有中高风险区 ,其他地方可能会有限制 。
上海部分地区算是中风险地区。以下是具体分析:中风险地区划定:根据最新疫情情况和相关规定,上海市已经新增了部分中风险地区,例如宝山区的高境镇等地。这些地区由于疫情传播的风险较高 ,因此被划定为中风险地区 。
唐氏筛查中危(中风险)并不意味着胎儿一定患有唐氏综合征,但需引起重视并进一步检查。具体分析如下: 中危的含义与风险唐氏筛查中危表示胎儿患唐氏综合征的风险高于低风险人群,但尚未达到高风险阈值。这一结果仅提示概率增加 ,并非确诊,需通过后续检查排除异常 。
中风险区:中风险区是指存在一定风险和不确定性的地区。这些地区可能存在一些安全隐患或经济环境相对不稳定,但整体风险水平相对较低。在中风险区旅行或居住时 ,需要保持警惕并遵循当地的安全建议。 低风险区:低风险区是指相对安全和稳定的地区 。
病例和无症状感染者居住地,以及活动频繁且疫情传播风险较高的工作地和活动地等区域,划为高风险区。原则上以居住小区(村)为单位划定,根据流调研判结果可调整风险区域范围。
自2022年4月15日24时起 ,哈尔滨市南岗区、双城区部分区域风险等级调整为中风险,具体包括南岗区王岗镇靠山村,双城区承旭街道社保局东边胡同平房片区等5个区域 ,其他地区风险等级不变 。
春节能否回家过年?国家卫健委最新回应!
〖壹〗 、春节能否回家过年需基于风险研判、分类分区考虑,中高风险地区及所在县(市、区 、旗)人员严格限制出行,其他地区应综合评估后制定政策 ,不能“一刀切”。当前疫情形势对春节出行的影响全球疫情压力:全球新冠肺炎确诊病例连续8周增长,77个国家和地区报告了奥密克戎变异株,我国外防输入压力持续增大。
〖贰〗、春节是否需要就地过年要基于风险研判 ,不能“一刀切” 。具体分析如下:国内疫情形势全球范围内,奥密克戎变异毒株疯狂肆虐,截至近来 ,至少89个国家和地区出现奥密克戎感染病例,世卫紧急拉响红色警报,预计未来数周内该毒株将成为多国主要流行毒株,感染病例数可能每3天翻一番。
〖叁〗、近来还不能确定能过上一个完全轻松的好年 ,虽然有政策保障返乡和疫情下降的积极信号,但疫情防控形势依然严峻,仍需保持警惕并做好防护措施。
〖肆〗 、月7日下午 ,国家卫健委就部分群众关心的有关就地过年服务保障政策的相关疑问作出权威回应,涉及农村地区定义、低风险地区跨省返回城市人员核酸检测要求、返乡后居家健康监测 、亲友聚会、货车司机返乡政策及返乡人员核酸检测保障措施等问题 。
〖伍〗、国家卫健委要求春节返乡人员须持7日内核酸阴性检测证明,这是针对当前疫情防控形势采取的针对性措施。具体背景和措施如下:当前聚集性疫情特点:境外输入或冷链物品引发:近期北京 、河北、黑龙江、吉林等地发生的聚集性疫情 ,大部分由境外入境人员或被污染的冷链进口物品引发。
疫情高危省份有哪些
在2025-2026年冬春流感流行季,截至2026年1月初,流感疫情相对严重的区域主要集中在华东、华南和华中地区的大部分省份 。这些地区的流感病毒检测阳性率仍处于高流行水平。在此之前 ,2025年12月曾有17个省份的流感活动处于高水平,但到2025年第51周,华北 、东北、西南和西北地区大部分省份的流行水平已开始下降 ,转为中等。总体而言,此次流感流行季尚未完全结束。
疫情比较严重的省份有以下省份:广东、湖北 、河南、浙江、湖南 、安徽、江西 。新冠感染高危人群一般为一线医务人员、疑似病人和确诊密切病人有近距离接触 、接触人口稠密地区的人群等原因。一线医务人员:由于医务人员与新冠感染患者有密切接触,在发病初期防护不当,容易感染。
湖北省作为重点疫区:作为疫情的发源地 ,湖北省尤其是武汉市在疫情期间面临着极大的挑战 。随着疫情的扩散,湖北省其他地区也受到了严重影响,因此整个省份被视为重点疫区。 广东、黑龙江等省份的疫情情况:广东等地由于人口流动大、密度高 ,疫情传播速度快,一度成为重要的防控区域。
中国艾滋病比较严重的有哪些省份谢谢了,大神帮忙啊
〖壹〗 、四川感染率情况根据2023年统计数据,四川省艾滋病感染率达万分之747(即每万人中有747例新发感染) ,为全国比较高 。其他西南地区省份如云南、广西、贵州、重庆的感染人数均超万分之1,形成高发区域。新疆虽被列为高发地区,但感染率数据未明确提及具体数值。
〖贰〗 、在中国 ,艾滋病发病人数相对较多的省份有云南、广西、河南 、四川等 。云南由于特殊的地理位置,边境贸易频繁、人员流动大,且部分地区吸毒现象曾较为突出 ,通过共用针具等途径导致艾滋病传播风险增加,使得艾滋病发病人数在全国处于较高水平 。广西也是艾滋病疫情较为严重的地区之一,性传播是主要传播途径。
〖叁〗、中国艾滋病高发地主要集中在一些特定的省份和地区 。云南:云南是中国艾滋病感染人数比较多的地区之一。据统计,云南的艾滋病患者已经超过12万人 ,这可能与该地区的吸毒人群较多有关。四川:四川也是艾滋病高发地区,患者人数超10万人。不安全的性行为是主要的传播途径 。
〖肆〗 、截至2024年底,中国艾滋病疫情呈现地域差异 ,性传播占比超98%,感染人数前十省份分布如下: 省份及疫情数据 四川:147万例,性传播为主(异性占77%、男同占8%) ,凉山州与成都疫情突出,流动人口及高危性行为是主要风险。

中国艾滋病三十年,学生成重灾区|清华教授解读
~2014中国艾滋病各传播渠道所占百分比青年学生成新增重灾区 感染群体增长情况15 - 24岁的年轻人感染群体增长显著,成为中国艾滋病防治工作重点。清华大学公共健康研究中心教授程峰称 ,从2011年开始,中国青少年新增艾滋病感染病例每年以超过30%的速度增长,平均增幅达35% 。
中国艾滋病三十年发展历程中 ,学生群体成为新增感染重灾区,性传播尤其是男男同性性行为传播是主要驱动因素。
近年来中国大学生群体中感染艾滋病的人数呈上升趋势,新诊断的感染HIV的大学生人数年增长率从30%-50%不等。以下从现状、原因 、应对措施三个方面进行详细介绍:现状三十年前,中国发现第一个本土艾滋病毒/艾滋病病例 ,此后艾滋病毒传播范围从吸毒者和输血接受者扩大到一般城市人口,主要通过性途径传播 。
近来感染人数在一百万左右,也就是千分之一 ,而且感染人群大多是抱团的。首先苍蝇不叮无缝的蛋,只要洁身自爱,感染几率很低;第二艾滋病传染只有血液精液为主 ,这两种情况主要保证第二种情况不发生,艾滋基本离你很遥远。
006年,艾琳在当地疾控中心候诊室里 ,和许多在同一家医院感染的感染者相认了,其中甚至有艾琳教过的学生,和九个在同一个县城分娩的妈妈 。还活着的人们 ,商量着集体维权。 在当时,五万元赔款和每人数额不等的误工费是艾滋病家庭能够得到的全部补偿。对于艾琳来说,在得到补偿之前,她只能去政府机构蹲守 ,反映情况 。
中国国家计生委今天在此间宣布,其投资拍摄的中国第一部宣传预防艾滋病的电视剧《假如有明天》已制作完成,并将于第〖Fourteen〗、个“世界艾滋病日 ”播出。
发表评论