疫情风险地区台账怎么写(疫情风险地区台账怎么写的)
疫情风险等级划分4个等级怎么判定
〖壹〗、疫情等级划分的4个等级判定通常基于疫情传播风险 、病例数量、防控需求及区域影响等综合因素,具体标准可能因地区或政策调整而略有差异 。以下是通用判定逻辑的详细说明:四个等级的通用划分标准低风险地区 判定条件:无确诊病例 ,或连续14天内无新增本土确诊病例。

〖贰〗、第四级:完全未知的风险人类毫无认知或未想象过的风险,如恐龙时代的陨石撞击。此类风险无法预防,只能通过提升系统韧性间接应对。

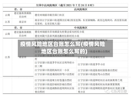
〖叁〗、疫情风险等级划分四个等级,以居住小区或村为单位 ,根据流调研判结果可调整风险区域范围 。具体等级划分如下: 高风险地区:通常指累计新冠病例超过50例,且14天内出现聚集性疫情的地方。包括病例和无症状感染者居住地,以及疫情传播风险较高的工作地和活动地等。

7天内国内中、高风险等疫情重点地区旅居地怎么填
〖壹〗、填是否 。人们在回乡或旅游报备时需要填写自己的个人信息 ,在填写信息时如果旅客在7天内去过国内中 、高风险等疫情重点地区,那么就填是,否则填否即可 ,旅客需要如实填写进行报备。
〖贰〗、天内有国内中高风险地区所在县(市、区 、旗)的其他地区旅居史的来(返)呼人员:需主动向所在社区(村)报备。在3天内(离开风险区域算起)完成两次核酸检测,并做好健康监测 。新冠肺炎感染者出院(舱)后:纳入社区管理,继续进行7天居家健康监测。第7天对本人及其同住人员各开展一次核酸检测。
〖叁〗、近7日内有中高风险区旅居史:按照《国内重点地区来渝返渝人员健康管理措施(2022年第三版)(修订版)》执行 。近7日内有本土疫情的地区(省、自治区以地市级为单位 ,直辖市以区为单位)来渝返渝人员:实施“3天2检 ”。
〖肆〗 、中风险地区:近7天内有国内中风险地区旅居史的人员,采取7天居家隔离医学观察(自离开风险区域算起),并开展3次(第7天)核酸检测。如不具备居家隔离医学观察条件的 ,则采取7天集中隔离医学观察 。
〖伍〗、云浮疾控提醒有国内中高风险地区旅居史的人员需立即向所在村(社区)、单位或入住酒店报备,尤其是有本土疫情城市(如杭州市)旅居史的人员,需主动报告行程轨迹并配合落实管控措施。 具体要求如下:报备对象与要求 国内中高风险地区来(返)云人员,需立即向所在村(社区) 、单位或入住酒店报备。
事关核酸检测、风险区划定 、居家隔离管理!最新文件来了
〖壹〗、低风险区管理:高风险区所在县的其他地区划为低风险区 ,实行“个人防护、避免聚集”,离开所在城市需持48小时核酸阴性证明。不纳入风险区判定的情形:集中隔离 、居家隔离、闭环管理期间发现且无外传风险的病例;出院(舱)后核酸阳性且无传播风险人员;核酸检测Ct值≥35且为既往感染的入境人员 。
〖贰〗、密接的密接管控措施从“7天集中隔离医学观察”调整为“7天居家医学观察”,第7天核酸检测。统一封管控区和中高风险区划定标准 第九版防控方案将两类风险区域划定标准和防控措施衔接对应 ,整合统一使用高中低风险区的概念。
〖叁〗 、入境人员:将“7天集中隔离+3天居家健康监测 ”调整为“5天集中隔离+3天居家隔离”,期间赋码管理、不得外出 。入境人员在第一入境点完成隔离后,目的地不得重复隔离。集中隔离医学观察的第5天各开展1次核酸检测 ,居家隔离医学观察第3天各开展1次核酸检测。

疫情等级风险怎么划分
〖壹〗、高风险地区的定义:这类地区通常是指在一定时间内(通常是14天)累积新冠病例数超过50例,并且这段时间内发生过聚集性疫情 。 中风险区域的特征:14天内出现过新增新冠确诊病例,但累计确诊病例数未超过50例;或者累计确诊病例超过50例 ,但在14天内没有发生聚集性疫情。
〖贰〗 、疫情风险区的划分主要依据病例数量、传播风险、区域特征及防控需求,通常分为高 、中、低风险区,具体标准及查看方式如下:划分标准高风险区:病例数较多 ,且存在明显社区传播风险(如聚集性疫情)。通常以小区、村组或楼栋为单位划定,实行“足不出户、上门服务”的封控措施 。
〖叁〗 、疫情等级划分的4个等级判定通常基于疫情传播风险、病例数量、防控需求及区域影响等综合因素,具体标准可能因地区或政策调整而略有差异。以下是通用判定逻辑的详细说明:四个等级的通用划分标准低风险地区 判定条件:无确诊病例,或连续14天内无新增本土确诊病例。
〖肆〗 、风险等级划分依据:根据疫情传播风险程度 ,我国将疫情风险等级划分为低风险、中风险、高风险三级 。低风险地区指无确诊病例,或连续14天无新增确诊病例的地区。遂宁截至3月30日24时未出现中高风险区域,全市维持低风险状态。
强化疫情防控在基层的管理
强化疫情防控在基层的管理 ,可从严把出入关 、做好防疫宣传、做好疫情摸排、督促疫苗接种等方面入手,具体如下:严把出入关减少出入口数量:社区每个园区关闭所有不必要的出入口,仅保留一个行人出入口和一个电动车出入口。这样做的目的是集中管理力量 ,便于对进出园区的人员和车辆进行更有效的管控,降低疫情输入风险 。
强化基层党组织战斗堡垒作用基层党组织是疫情防控的核心力量。需按照省委要求,以“快 ”字为先 ,统筹协调各方资源,细化责任分工,确保防控措施精准落地。例如 ,通过分头行动 、轮班轮岗执勤等方式,在疫情防控点、疫苗接种点等关键区域实现全覆盖管理,形成高效有序的防控网络 。
基层落实新冠疫情防控“新十条”,需围绕科学精准防控核心要求 ,从优化核酸检测、隔离方式 、高风险区管理、社会运转保障、学校防控及区域自主管控等方面推进,平衡疫情防控与社会稳定发展。
发表评论