新疆无疫情地区解封通知/新疆解封没
乌鲁木齐市解封通知
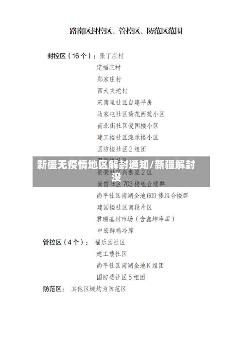
月11日晚 ,乌鲁木齐市人民政府新闻办公室召开疫情防控新闻发布会。会上,乌鲁木齐市卫健委副主任章新勇通报了天山区低风险小区管控措施的相关情况 。天山区总共有1132个小区,截至9月10日晚 ,共划定33个高风险区 、15个中风险区,涵盖142个居民小区(院落)。其余990个低风险小区中,居民可以出小区活动的575个 ,可以下楼但不出小区活动的415个。

第二次解封是:2020年8月29日 。第一次封城是:2020年1月26日。第一次解封是:2020年3月5日。第二次封城是:2020年7月26日 。乌鲁木齐,通称乌市,旧称迪化 ,新疆维吾尔自治区辖地级市、首府,国务院批复确定的中国西北地区重要的中心城市和面向中亚西亚的世界商贸中心。
020年8月26日开始新疆各地州日渐“解封 ”。中新网乌鲁木齐8月27日电:“昨天就接到通知可以下楼活动了 。我今天去了小区内的商店,已经正常营业,近来除了肉类供应比较少外 ,蔬菜水果和其他生活用品供应充足。”昌吉市红旗东路海棠公馆小区居民李俊27日在电话中说道。
通过查询相关资料显示,乌鲁木齐解封了最新消息。截止2022年8月23日上午8点开始,乌鲁木齐市开始实施分级动态管理 ,低风险地区开始逐步解封,开始逐步恢复生产 。具体消息可关注官方网站,获得第一手权威信息。

新疆喀什为什么还不解封
〖壹〗、疫情。通过查询喀什地区疫情显示 ,当地还处于疫情阶段,所以根据疫情期间的相关规定不能解封,只能等待疫情状况减轻才能进一步的解封复工复产 。
〖贰〗 、解封了。截止到2022年9月19日 ,通过查询新疆喀什疫情防控指挥中心发表公告表示,喀什境内无新增病例,已无确诊病例 ,境内均列为低风险地区,所以早已解封。
〖叁〗、已于2022年8月22日解封 。通过查询结果显示,新疆喀什市发布的信息显示,已于2022年8月22日解封 ,截止至2022年9月22日,喀什已连续1个月无新增病例,全域为常态化防控区域。
〖肆〗、疏勒县一切正常啊 ,人员可以正常出行,上班 、务工,商铺正常营业 ,快递、外卖正常配送。
新疆哈萨克自治州新源县金陵山庄啥时候解封
月 。根据近来疫情情况来看,预计新疆哈萨克自治州新源县金陵山庄在8月底解封,具体要看当地疫情新增情况 ,以官方通知解封时间为准。近14天区域内无新增病例或无症状感染者。区域内最后一名密切接触者自末次暴露超过14天,核酸检测结果均为阴性 。解封前2天区域内所有人员完成一轮核酸筛查,结果均为阴性。
喀什为什么还没解封
疫情。通过查询喀什地区疫情显示 ,当地还处于疫情阶段,所以根据疫情期间的相关规定不能解封,只能等待疫情状况减轻才能进一步的解封复工复产。
已于2022年8月22日解封 。通过查询结果显示,新疆喀什市发布的信息显示 ,已于2022年8月22日解封,截止至2022年9月22日,喀什已连续1个月无新增病例 ,全域为常态化防控区域。
解封了。截止到2022年9月19日,通过查询新疆喀什疫情防控指挥中心发表公告表示,喀什境内无新增病例 ,已无确诊病例,境内均列为低风险地区,所以早已解封 。
已经解封。喀什市隶属新疆维吾尔自治区 ,根据该地疫情防控办发布的公告了解到,截止到2022年9月13日无新增病例,已经解封 ,降为低风险地区,市民佩戴口罩出行。
疏勒县一切正常啊,人员可以正常出行,上班、务工 ,商铺正常营业,快递 、外卖正常配送 。
解封了。喀什市,隶属新疆维吾尔自治区喀什地区 ,通过查询相关资料显示:截止2022年10月10日,该地区的长安郡社区为疫情常态化防控地区,已经完全解封了。
新疆轮台县疫情解封了吗
解封了 。轮台县地处新疆巴音郭楞蒙古自治州西部、天山南麓、塔里木盆地北缘 ,通过查询相关资料显示:截至2022年9月27日,该地连续7天没有新增病例,处于常态化防控区域 ,解封了。新疆维吾尔自治区,简称“新”,首府乌鲁木齐市 ,地处中国西北,位于亚欧大陆腹地。
022年10月4日 。轮台县地处新疆巴音郭楞蒙古自治州西部。根据疫情防控中心显示2022年10月4日:现轮台县已没有疫情感染者,本县将于2022年10月4日,进行解封。新疆维吾尔自治区 ,简称“新 ”,首府乌鲁木齐市。
通过查询相关资料显示,轮台县2022年9月28日解封 。轮台县疫情防控指挥部发布的关于轮台县解封官方公告可知 ,轮台县2022年9月28日解封。轮台县地处新疆巴音郭楞蒙古自治州西部、天山南麓 、塔里木盆地北缘,是古西域都护府所在地。
托克逊解封了吗
〖壹〗、解封了 。截止到2022年10月4日,通过查询托克逊疫情防控指挥中心公告表示 ,托克逊境内无新增确诊病例,境内早已解封,均为常态化管理 ,允许居民维持正常的生活状态,但是必须遵守当地的防疫政策,按时做核酸。
〖贰〗、解封了。查询相关资料显示 ,截止到2022年9月26日,托克逊14天内无疫情地区,所以已经解封,具体消息以官方通知为准 。托克逊县隶属于新疆维吾尔自治区吐鲁番市 ,位于新疆维吾尔自治区中东部,天山南麓,吐鲁番盆地西部 ,主要景区有盘古怪石林 、克尔碱岩画、克尔碱旅游区、万佛宫等。
〖叁〗 、通过查询相关资料显示,托克逊2022年9月25日已经解封。截止到2022年10月7日托克逊没有再被封禁,依旧处于正常生活的状态 。托克逊县 ,隶属新疆维吾尔自治区吐鲁番市,位于新疆维吾尔自治区中东部,天山南麓 ,吐鲁番盆地西部。
〖肆〗、托克逊疫情防控解封了。根据托克逊大地疫情政策了解到,截止2022年9月23日13点最新数据显示,吐鲁番托克逊地区近来没有低、中 、高风险区域 ,都是常态化防控区 。
〖伍〗、疫情清零。通过查询相关资料显示,截止2022年9月22日,吐鲁番托克逊地区近来没有低、中 、高风险区域,都是常态化防控区 ,已经解封,出行佩戴口罩,注意防护。
发表评论