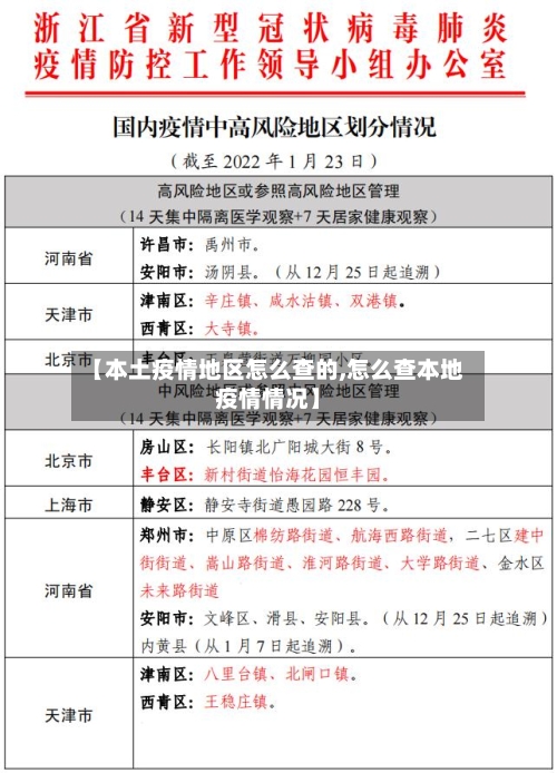
【本土疫情地区怎么查的,怎么查本地疫情情况】

全国中秋出行防疫政策查询器入口

〖壹〗、大家可以登录中国政府网 、国务院客户端小程序,进入“各地疫情防控政策措施 ”专栏查询各地防疫政策措施 ,并获取跨地区出行防疫措施“点到点 ”实时在线查询服务。下图以目的地为福建莆田为例 ,进行展示:上面就是全国中秋出行防疫政策查询器入口分享了 。希望对大家有所帮助 。

【本土疫情地区怎么查的,怎么查本地疫情情况】-第1张图片

〖贰〗 、您可以通过访问中国政府网和国务院客户端小程序,在“各地疫情防控政策措施”专栏中查询全国各地的防疫政策。此外,该平台还提供跨地区出行防疫措施的“点到点”实时在线查询服务 ,让您能够迅速获取所需信息。以福建莆田为例,通过该查询工具,您可以直观地看到前往莆田的具体防疫要求 。

【本土疫情地区怎么查的,怎么查本地疫情情况】-第2张图片

广州新增2例本土无症状是怎么查出来的(3月16日)

月16日广州新增的2例本土无症状感染者 ,是通过在隔离观察的密接者中进行核酸检测发现的。具体说明如下:感染者1:身份关系:女,30岁,为3月16日市发布黄埔区病例(谌某)的妻子。

【本土疫情地区怎么查的,怎么查本地疫情情况】-第3张图片

病例发现与隔离过程:隔离观察:3月16日上午 ,该病例作为密切接触者接受集中隔离观察,当天核酸检测呈阴性 。核酸检测阳性:3月17日核酸检测呈阳性,随即闭环转运至广州医科大学附属市八医院隔离治疗。病例诊断过程:无症状感染者诊断:3月18日 ,该病例被诊断为新冠病毒无症状感染者。

首例病例为一名2岁男童,中国籍,居住于黄埔区云埔街道东方华庭 ,是3月16日公布的本土病例3的儿子 。该病例在密切接触者排查中检测核酸呈阳性 ,随即被闭环转运至广州医科大学附属市八医院进行隔离治疗。3月16日被诊断为新冠病毒无症状感染者,3月20日转为新冠肺炎确诊病例(轻型)。

深圳新增23例病例中,21例为确诊病例 ,1例为无症状感染者,另有1例为2月25日报告的无症状感染者转确诊 。9例通过隔离观察的密接人员排查发现,13例通过重点区域核酸筛查发现。

月16日0—24时 ,全国报告新增本土确诊病例1226例、本土无症状感染者1206例,多地根据疫情形势调整风险等级。本土确诊病例分布情况吉林省:742例,集中在吉林市(455例)、长春市(268例) ,四平市 、延边朝鲜族自治州、松原市有少量病例 。

新增本土无症状感染者情况无症状感染者1:66岁女性,居住在普陀区石泉路信安新村,在集中隔离管理例行核酸检测中发现结果异常 ,经复核检测结果为阳性,诊断为新冠肺炎无症状感染者 。

陕西疫情详细怎么查

〖壹〗、首先,打开微信应用 ,在首页顶部的搜索框中输入“国务院客户端 ” ,并点击搜索结果中的官方小程序进入。进入小程序后,在首页或功能列表中找到“疫情风险查询”选项并点击。系统会跳转至风险等级查询页面,此时需在页面中明确选取查询地区 。

〖贰〗 、首先打开微信 ,并登录自己的个人账号。其次点击搜索,并输入陕西疫情查询平台。最后在平台内点击所需要查询的内容,并选取区域即可查询 。

〖叁〗、其他疫情动态境外输入病例:3月27日0-24时 ,无新增境外输入确诊病例、疑似病例或无症状感染者。出院情况:当日出院24例本土确诊病例,进一步缓解了医疗资源压力。相关提示信息获取渠道:更多陕西疫情最新动态可通过“2022陕西疫情最新消息(持续更新)”专题页面查看 。

〖肆〗 、境外输入病例情况:5月5日0-24时,陕西省无新增境外输入确诊病例、疑似病例及无症状感染者 ,境外输入疫情保持稳定。

〖伍〗、病例活动轨迹查询若需了解西安既往确诊病例的活动轨迹,可通过陕西卫健委官方网站或“西安本地宝 ”公众号持续更新的专题页面查询,以便及时排查风险。总结:5月22日陕西省疫情防控成果持续巩固 ,本土及境外输入病例均“零新增”,但公众仍需关注官方信息,配合落实防控要求 ,共同维护来之不易的防疫成果 。

〖陆〗 、截至2022年1月18日 ,陕西各地市返乡政策核心内容如下,具体措施可能随疫情形势动态调整,建议出行前通过官方渠道确认:政策更新背景与查询方式更新时间:2022年1月18日 ,政策依据疫情形势动态调整,需持续关注最新通知。

如何查桂林市资源县的疫情情况

〖壹〗、微信小程序搜索【国务院客户端】→点击“疫情风险查询”→点击“查看全国中高风险疫情地区 ”即可查询;支付宝搜索【全国风险等级】即可查询。

〖贰〗、基础设施与民生交通:2020年才通高速(资兴高速),此前主要依赖国道G241 ,部分偏远村屯仍存在通行困难 。教育医疗:县城有1所普通高中,医疗以县人民医院(二甲)为核心,乡村设施相对薄弱 ,优质资源向桂林市区集中 。

〖叁〗 、不严重。截止12月6日0-24时,桂林市新增本土无症状感染者26例,其中临桂区7例 、秀峰区1例、平乐县10例、全州县5例 、资源县3例。桂林北站(GuilinbeiRailwayStation) ,位于中国广西桂林市,是隶属中国铁路南宁局集团有限公司的一等站;是贵广线、衡柳线上高铁十字枢纽,是桂林铁路枢纽的主客站之一 。

〖肆〗、桂林市现有9个县 ,分别是灵川县 、兴安县、全州县、灌阳县 、资源县、永福县、阳朔县 、荔浦市、平乐县。

〖伍〗、桂林市资源县钨矿尾矿砂综合利用及环境治理项目的基本信息如下:项目代码与名称该项目代码为2602-450329-04-01-145703 ,项目名称为桂林市资源县钨矿尾矿砂综合利用及环境治理项目。

发表评论