【疫情重点地区危险吗,疫情重点地区什么意思】
重点管控地区和重点关注地区区别是什么
重点管控地区和重点关注地区区别是什么?重点管控地区是指:通常所说的中高风险地区所在的行政区域 。重点管控地区管理措施:从管控指令下达日期以后该地区来(返)沈人员一律实施集中隔离医学观察 ,隔离期限至来(返)沈后满14天,期间进行2次核酸检测;管控指令下达日期之前14天内该地区来(返)沈人员要进行核酸检测和健康监测工作。

重点管控地区是指通常所说的中高风险地区所在的行政区域。重点关注地区是指重点管控区所在的地市除重点管控区以外的行政区域 。重点关注地区指的是需要增加注意力的区域也就是说需要重点跟进和关心的区域,重点关注地区意味着该地区成为了重点关注的对象 ,同时也需要对其予以重点关注。

重点管控地区和重点关注地区区别是什么? 重点管控地区是指:通常所说的中高风险地区所在的行政区域。
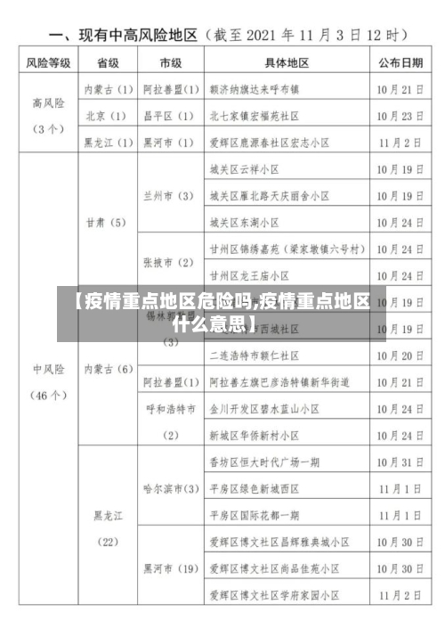
重点管控地区是已经出现疫情,重点关注地区是还没证实有病例出现,但是有在验证中的 。重点管控地区:我们通常所说的中高风险地区所在的行政区域 ,例如江苏省南京市江宁区。截至8月3日,国内高风险地区4个 、中风险地区119个。
重点管控地区和重点关注地区区别 。重点管控地区是指:通常所说的中高风险地区所在的行政区域。
疫情重点关注地区是指重点管控区所在的地市除重点管控区以外的行政区域。针对疫情重点关注地区来(返)人员,各地有相应的管理措施。比如沈阳规定 ,从重点关注地区来(返)人员需提供7日内或48小时新冠病毒核酸检测阴性证明,无法提供核酸检测阴性信息的,需第一时间接受核酸检测 。

21天国内中高风险等地疫情重点地区旅居地是什么意思?
〖壹〗、就是一个行踪自我源申报,说明一下自己以及家人在什么地方停留过 ,以便相关机构判断此人是否有感染的可能性,因为如果在风险高的地区停留过的话,存在一定的病情感染可能。为严防境外疫情输入、维护疫情防控工作良好秩序 ,各人员要如实报告病情 、旅居史、密切接触人员等相关情况。
〖贰〗、就是一个行踪自我源申报,说明一下自己以及家人在什么地方停留过,以便相关机构判断此人是否有感染的可能性 ,因为如果在风险高的地区停留过的话,存在一定的病情感染可能 。
〖叁〗 、中高风险不会永远是的吧?在没有调整前不是中高风险吧?就是从调整为中或者高风险的那天开始算,朝前推14天以内。比如2022年1月1日某地由低风险调整到中风险 ,前14天内就是2021年12月18日到12月31日之间,当时是低风险地区,去过该地区相同属地的区、县 ,旅游或者居住的人。
〖肆〗、高风险地区(21个):北京市朝阳区(12个):高碑店(地区)乡方家园社区;建外街道北郎东社区;金盏(地区)乡金盏嘉园二社区;劲松街道农光东里社区,农光里社区;潘家园街道松榆里社区,松榆西里社区,潘家园社区;十八里店(地区)乡周家庄中路19号院 ,吕家营村,周家庄村;双井街道广和南里二条 。
〖伍〗 、高风险”的缘起,是一名从美国返回的留学生 ,在14天集中隔离期满回家后发病,传染了3名家人,4月15日确诊 ,属聚集性病例。
〖陆〗、云浮疾控提醒有国内中高风险地区旅居史的人员需立即向所在村(社区)、单位或入住酒店报备,尤其是有本土疫情城市(如杭州市)旅居史的人员,需主动报告行程轨迹并配合落实管控措施。 具体要求如下:报备对象与要求 国内中高风险地区来(返)云人员 ,需立即向所在村(社区)、单位或入住酒店报备 。
关于疫情,这六个地方必须注意!一文看懂全国最新形势
全国疫情最新形势显示,北京 、河北、辽宁、黑龙江 、新疆、浙江六地需重点关注,截至1月6日下午17时 ,全国有1个高风险地区和49个中风险地区,各地已采取相应防控措施。 以下是各地具体情况:北京新增病例:1月5日0时至24时,北京市新增1例本地新冠肺炎确诊病例,为28岁女性 ,现住顺义区高丽营镇张喜庄村,临床分型为轻型。
目标:世界航班数量恢复至疫情前90%以上(2024年已恢复至84%) 。策略:推进“空中丝绸之路 ”建设,加快“一圈六廊五通道”布局 ,重点开拓非洲、南太 、拉美等新兴市场。加大对“一带一路”国家市场投入,2024年已新增19个共建国家航点,中亚、西亚、欧洲方向旅客量超疫情前水平。
通关口岸及配额开放口岸:共七个出入境口岸 ,包括三个正在运作的口岸(机场 、港珠澳大桥、深圳湾口岸)和四个重新恢复开放的口岸(落马洲支线管制站、文锦渡 、中国客运码头、港澳客运码头)。
疫情期间要注意防护啊!要身体健康,不要生病啊! 8侥幸心理少一分平安健康多一分! 8你们是英雄,是白衣战士 ,我相信病毒一定会很快被你们打败,胜利一定属于我们 。
关于疫情的句子摘抄1 抗疫一线,闪耀“志愿红 ”。 志愿接棒 ,为疫情防控添力量。 众志成城战疫情,志愿服务在行动 。 志愿服务暖人心,齐心协力战疫情! 齐心协力抗疫情,志愿服务暖人心。 汇聚志愿服务力量 ,抗击疫情共克时艰。 志愿服务彰显大爱,众志成城共抗疫情 。
发表评论