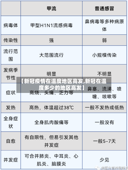
【新冠疫情在温度地区高发,新冠在温度多少的地区高发】
亲身感受新冠临近,疫情已经来了吗?
〖壹〗、近来疫情确实存在且呈现逐步加剧趋势,近期北京等地区可能面临较大规模新冠感染风险 ,叠加多种病毒共发使形势更复杂 。具体分析如下:个人防护与身体感受变化:作者通过自身防护措施和身体感受变化,侧面反映病毒量增多。

〖贰〗 、“新冠又来了”这一说法从病毒传播未停止的角度看是真实的。从病毒传播现状来看新冠病毒自首次发现后,持续存在且不断变异 。世界各地都还有病例发生 ,国内也有散发的感染情况。

〖叁〗、近来不能确定新冠第二波疫情已到来,但近期病房发热病人中60岁以上老人占比较高,且症状相对第一波较轻。 以下是对具体情况的分析:病人以60岁以上老年人为主 病房收治的患者中 ,60岁以上老年人,尤其是80岁高龄人群占比较大,而年轻人少有发热情况 ,门诊也未碰到类似病例 。
〖肆〗、新冠病毒仍在流行,“新冠又来了 ”不能简单判定为真或假传闻。 真实情况方面:新冠病毒持续变异存在,在人群中时有传播,部分地区监测到新增感染病例 ,一些人也出现感染症状,这是客观存在的疫情反复。

为什么今年冬天新冠疫情看起来会恶化?
〖壹〗 、今年冬天新冠疫情看起来会恶化,主要基于以下几方面原因:病毒传播的季节性趋势 许多呼吸道病毒 ,如流感病毒等,存在季节性规律,通常在冬季肆虐 ,夏季陷入低谷 。
〖贰〗、秋冬季气候条件利于呼吸道疾病传播秋冬季节寒冷干燥,呼吸道黏膜抵抗力下降,叠加病毒在低温环境中存活时间延长 ,易形成传播优势。结合7-8月全球疫情上升趋势(如我国多地疾控预警、巴黎奥运会期间40名运动员感染),冬季可能因人群聚集和室内活动增加,进一步推动疫情扩散。
〖叁〗 、存在疫情浪潮的因素免疫规避变体出现全球正在出现一系列免疫规避变体 ,研究人员认为这些将助长新冠疫情的秋冬浪潮。例如,Omicron正在进化并产生新一代的免疫规避变体,随着进入秋季和冬季,这可能会导致病例上升 。今年秋天可能会看到三个或更多新的Omicron菌株。
〖肆〗、新疫情被认为有“加重”迹象 ,是因为星期六日全国大幅增加的感染数据冲淡了对疫情收尾工作的乐观情绪;新冠检测主题可能成市场焦点,是因为官方可能将抗原检测试剂作为应急补充,导致市场对抗原检测试剂需求量突然增大 ,吸引市场目光。
〖伍〗、因为新冠病毒第一次大面积发作的时间就是冬天,在夏天病毒一般是不稳定的,但是到了冬天就变得稳定了 。比如2003年的非典 ,当时也是11月份在广东首先发现的,但是没有研发出治疗的疫苗,不过到了夏天之后这种病毒就消失了。
〖陆〗 、国外新冠死亡数据较高 ,但国外民众并未因此崩溃。这说明公众具有一定的理性认知和承受能力 。我国民众同样具有明事理、辨是非的能力,只要政府能够提供真实的数据和科学的防控指导,公众是能够理解和支持的。此次官方公布的在院新冠病毒感染相关死亡病例数据具有重要意义。
江西“两热疫情 ”高风险地区
〖壹〗、江西未单独划定“两热疫情”(新冠、基孔肯雅热)的高风险地区 ,但需关注全国中高风险地区来返人员管控及蚊媒疾病预防措施 。
〖贰〗 、广东省“两热”(基孔肯雅热和登革热)疫情高风险区涉及以下地区:深圳市福田区福保街道菩提路216号点彩人家28栋该区域被明确列为高风险区,需重点关注蚊媒传播风险。基孔肯雅热和登革热均通过伊蚊叮咬传播,居民应加强防蚊措施,如清理积水容器、使用蚊帐或驱蚊剂 ,避免蚊虫滋生。
2024年“五一”假期:春夏季传染病风险加大
〖壹〗、024年“五一”假期需警惕春夏季传染病风险,尤其需关注新冠 、蚊媒及肠道传染病等多病共存形势 。 以下从风险特征、防控措施、公众建议三方面展开分析:当前传染病风险的核心特征新冠疫情反弹风险持续存在:全球新冠疫情整体趋缓,但病毒变异导致疫情反复性增强。
〖贰〗 、物价上涨 ,民生成本增加经文“估卖价例贵 ”与《枕中记》“商贾价增贵”均预示市场供需失衡,粮食、日用品等费用可能大幅上涨,民众生活成本提高。传染病风险上升 ,需加强防范经文隐含“须注意传染病的兴起”的警示,结合气候异常与粮食危机,可能因卫生条件恶化或人口流动增加导致传染病传播风险上升。
〖叁〗、课间安全教育时间:第2周内容:课间活动规范:禁止追逐打闹 、攀爬栏杆、乱扔物品等危险行为 。案例分析:通过真实事故视频(如学生碰撞、摔倒骨折) ,强化安全意识。安全游戏推荐:推广跳绳 、踢毽子等低风险活动。交通安全教育时间:第3周内容:步行安全:过马路走斑马线、不低头玩手机、避开车辆盲区 。
〖肆〗、024年12月30日华鑫早报核心内容如下:国内政策与经济动态货币政策空间释放央行行长潘功胜表示,银行存款准备金率仍有下调空间,未来将加大货币政策调控强度并提高精准性。此举或为市场注入流动性 ,支持实体经济复苏。
疫情在11月可能还会出现反复,是真的吗?本文分析实情
〖壹〗 、综上所述,虽然疫情在11月可能会出现反复的推测存在一定的合理性,但并非确定性的结论 。我们应该保持警惕,但不必过度恐慌 ,积极采取预防措施,为我国的疫情防控做出自己的一份贡献。
〖贰〗、但该研究并未提到轻症后遗症更剧烈,反而指出绝大多数患者身体健康状态恢复良好 ,住院期间症状较严重者较容易出现后遗症,且后遗症可能延长至12个月。该研究收集的病例来自2020年新冠疫情刚开始时在武汉住院的确诊者,主要是中、重症病人 ,并未特别提及轻症者的症状比重症者剧烈 。
〖叁〗 、反思认知局限,认清真相避免认知反复反转:疫情中公众认知多次反转,如从对“疑似非典”提醒的不重视到封城 ,从惊疑嘲笑病毒到失望,对控制疫情预期过高与现实严酷形成反差。深度思考能让我们反思为何真假难辨,为何会出现这种认知的多次反转 ,从而避免被错误信息误导,认清事实真相。
发表评论