疫情的中高风险地区是(疫情的中高风险地区是哪里)
中高风险地区是指市还是区
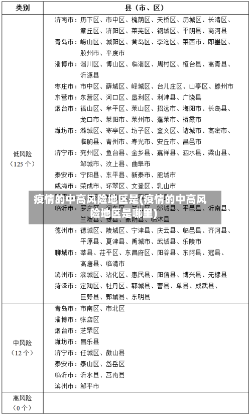
中高风险地区一般指城市中疫情爆发的某个区 ,或者是市下辖的县或县级市,具体认定以街道、乡镇为基本单位。详细说明如下:中高风险地区通常所指范围中高风险地区一般是指城市中疫情爆发的某个区,或者是市下辖的县或县级市,是根据确诊或疑似患者的数量建立的隔离区域 。中高风险地区的认定标准 地域:以街道 、乡镇为基本单位。

高风险地区 划分标准:以病例和无症状感染者的居住地为主 ,以及其活动频繁且传播风险较高的工作地、活动地等区域。原则上以居住小区(村)为单位划定,范围可根据流调研判结果调整。管理措施:实行“足不出户、上门服务”封控措施,开展高频次核酸检测 。

中高风险地区所在地市是指被划定为中高风险地区的村/街道/社区/小区所在的那个县。中风险地区定义:中风险地区是以县市区为单位进行划定的。具体标准为 ,14天内有新增确诊病例,累计确诊病例不超过50例;或者累计确诊病例超过50例,但14天内未发生聚集性疫情 。

中高风险地区的划分标准是以县市区为单位的。如果一个县市区在14天内没有新增确诊病例 ,或者累计确诊病例不超过50例,那么它被划分为低风险地区。 如果一个县市区在14天内有新增确诊病例,累计确诊病例超过50例 ,但14天内没有发生聚集性疫情,那么它被划分为中风险地区 。
中高风险所在地市是什么意思
〖壹〗、中高风险所在地市是指那些被官方确认为存在中等或较高感染风险的县。这些地区通常包含以下特点:地域划分:这些地区是根据街道 、乡镇的地理范围进行划定的,强调了对局部区域的防控重点。具体来说 ,可能包括被划定为中风险的村、街道、社区或小区 。
〖贰〗 、中高风险地区所在地市是指被划定为中高风险地区的村/街道/社区/小区所在的那个县。中风险地区定义:中风险地区是以县市区为单位进行划定的。具体标准为,14天内有新增确诊病例,累计确诊病例不超过50例;或者累计确诊病例超过50例,但14天内未发生聚集性疫情 。
〖叁〗、中风险地区所在地市是指被划定为中风险地区的村/街道/社区/小区所在的那个县(市、区)。中风险地区 ,是以县市区为单位,14天内有新增确诊病例,累计确诊病例不超过50例 ,或累计确诊病例超过50例,14天内未发生聚集性疫情为中风险地区。
〖肆〗 、中风险地区所在地市是指被划定为中风险地区的村/街道/社区/小区所在的那个县(市、区)。中风险地区界定标准:地域,以街道、乡镇为基本单位 。时间 ,最长潜伏期14天为一个单位。疫情状况。个人防范知识 勤洗手 。使用肥皂或洗手液并用流动水洗手,用一次性纸巾或干净毛巾擦手。
中高风险地区所在地市是什么意思
中高风险地区所在地市是指被划定为中高风险地区的村/街道/社区/小区所在的那个县。中风险地区定义:中风险地区是以县市区为单位进行划定的 。具体标准为,14天内有新增确诊病例 ,累计确诊病例不超过50例;或者累计确诊病例超过50例,但14天内未发生聚集性疫情。
中高风险所在地市是指那些被官方确认为存在中等或较高感染风险的县。这些地区通常包含以下特点:地域划分:这些地区是根据街道 、乡镇的地理范围进行划定的,强调了对局部区域的防控重点 。具体来说 ,可能包括被划定为中风险的村、街道、社区或小区。
中风险地区所在地市是指被划定为中风险地区的村/街道/社区/小区所在的那个县(市 、区)。中风险地区,是以县市区为单位,14天内有新增确诊病例,累计确诊病例不超过50例 ,或累计确诊病例超过50例,14天内未发生聚集性疫情为中风险地区 。

什么是高风险地区,中风险地区,低风险地区?
高风险地区 划分标准:以病例和无症状感染者的居住地为主,以及其活动频繁且传播风险较高的工作地、活动地等区域。原则上以居住小区(村)为单位划定 ,范围可根据流调研判结果调整。管理措施:实行“足不出户、上门服务 ”封控措施,开展高频次核酸检测。
高风险区:高风险区是指存在较高风险和不确定性的地区 。这些地区可能面临严重的安全问题、不稳定 、自然灾害频发等风险因素。在高风险区旅行或居住需要格外谨慎,并采取相应的安全措施。 中风险区:中风险区是指存在一定风险和不确定性的地区 。
法律分析:风险区等级的划分:高风险地区:一般是指累计新冠病例超过了50例 ,同时〖Fourteen〗、天内是有聚集性疫情发生。中风险区域:14天以内有新增新冠确诊病例,合计新冠肺炎确诊病例未超过50病例;共合计确诊的病例超过50例,14天之内未未发生聚集性疫情。
发表评论