各地区疫情风险图/各地疫情风险等级查询最新消息
怎么在地图上看疫情风险地区
〖壹〗 、进入“我的 ”页面打开高德地图APP,在首页底部导航栏中点击【我的】 ,进入个人中心页面。打开“更多工具”在“我的”页面中,向下滑动找到【更多工具】选项并点击,进入功能集合页面 。选取“疫情地图 ”在“更多工具”页面中 ,找到【疫情地图】功能并点击,系统将自动加载当前区域的疫情风险分布信息。

〖贰〗、进入“我的”页面:打开高德地图APP,在首页点击底部导航栏的【我的】。打开工具箱:在“我的”页面中,找到并点击【更多工具】选项 。查看疫情地图:在工具列表中 ,选取【疫情地图】功能,即可显示当前所在区域及周边的疫情风险等级分布。注意事项:确保高德地图APP为最新版本,避免因版本过低导致功能缺失。

〖叁〗、在百度地图上可以查看疫情风险地区 ,具体操作步骤如下:打开软件:启动百度地图应用(确保版本为1200或更新)。进入常用功能:在首页找到“常用功能 ”模块,点击“更多”选项 。跳转至其他页面:在功能列表中滑动至“其他”分类,选取“疫情地图 ”。
〖肆〗 、定位或选取目标区域:若当前定位在需查询的城市 ,地图会自动显示该区域的疫情信息;若需查看其他地区,可通过搜索框输入城市名或手动拖动地图定位。
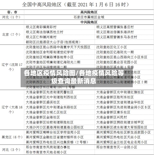
全国疫情风险地区分类表
全国疫情等级区域主要针对湖北省、北京市以外的地方,以县级为单位 ,依据疫情严重程度划分为低风险地区、中风险地区和高风险地区三类,具体划分标准及对应防控策略如下:低风险地区实施“外防输入”策略,全面恢复生产生活秩序 。
一类、二类 、三类、四类风险地区的划分主要依据媒介伊蚊的地域分布、活跃期长短以及疫情发生的风险等因素。一类地区:定义:媒介伊蚊活跃期较长 、既往报告登革热本地病例较多、聚集性疫情发生风险相对较高的省份。包括:浙江、福建 、广东、广西、海南 、云南 。
截至近来 ,国内共有2个高风险地区,76个中风险地区,主要分布在陕西省、河南省、浙江省等地,以下为详细信息(数据不包括港澳台地区):高风险地区:具体地区名单会随疫情形势动态调整 ,可通过权威渠道实时查询。

最新全国风险地区名单查询入口(实时更新)
〖壹〗 、全国风险等级查询入口国务院微信小程序用户可通过微信搜索“国务院客户端”小程序,进入后点击“疫情风险查询 ”功能,即可查看全国中高风险地区实时名单。该平台数据由国家卫生健康委员会提供 ,更新及时且权威 。
〖贰〗、最新全国风险地区名单可通过本地宝——全国疫情中高风险地区名单查询器实时查询。查询平台:本地宝——全国疫情中高风险地区名单查询器查询入口:点击进入(实时更新)本地宝的全国疫情风险等级名单查询系统由小编们实时维护,风险地区有调整时会第一时间更新专题,确保用户获取的信息准确且及时。
〖叁〗、查询方式:点击进入上海本地宝的风险专题页面 ,可获取全面的风险地区数据 。附加功能:关注微信公众号“上海本地宝”,在对话框搜索【风险】,即可便捷获取实时更新的全国疫情风险等级和中高风险地区名单。注意:以上数据仅限于中国大陆地区 ,不包括港澳台。
〖肆〗、查询方式一:国务院客户端小程序——疫情风险等级查询入口获取:通过微信搜索“国务院客户端”小程序,进入后即可找到“疫情风险等级查询 ”功能入口。查询流程:进入小程序后,点击页面上部的查询按钮 ,系统将直接展示全国中高风险地区名单,信息一目了然,无需复杂操作 。
〖伍〗 、通过国务院官方微信小程序,直接点击进入获取最新风险等级信息。 上海本地宝也提供风险专题服务 ,同样点击进入获取全面数据。请注意,以上数据仅限于中国大陆地区,不包括港澳台 。信息权威来源于各地政府和卫健委的官方发布 ,确保准确性。
〖陆〗、实时查询入口电脑端 国务院官方网站:通过国家卫生健康委员会或国务院客户端官方网站查询全国风险地区列表,数据权威且更新及时。微信端 “国务院客户端”小程序:打开微信,搜索“国务院客户端”小程序;进入后点击“疫情风险查询 ”功能 ,支持按省份、城市或区县筛选,并可查看具体风险等级及防控政策 。
全国疫情中高风险地区名单最新
最新全国风险地区名单可通过本地宝——全国疫情中高风险地区名单查询器实时查询。查询平台:本地宝——全国疫情中高风险地区名单查询器查询入口:点击进入(实时更新)本地宝的全国疫情风险等级名单查询系统由小编们实时维护,风险地区有调整时会第一时间更新专题 ,确保用户获取的信息准确且及时。
截至近来,国内共有2个高风险地区,76个中风险地区 ,主要分布在陕西省 、河南省、浙江省等地,以下为详细信息(数据不包括港澳台地区):高风险地区:具体地区名单会随疫情形势动态调整,可通过权威渠道实时查询 。
全国中高风险地区名单可通过以下方式实时查询:国务院官方微信小程序:查询方式:直接点击进入该小程序,即可获取最新的全国风险等级信息。信息来源:数据来源于各地政府和卫健委的官方发布 ,确保信息的权威性和准确性。
截至3月21日24时,全国现有38个高风险地区,602个中风险地区 。以下是高风险地区的详细名单:天津市 西青区(2个):精武镇“和光尘樾”一期建筑工地 ,西营门街跃升里商业街西区(三区)。河西区(1个):天塔街清海湾大众浴池。滨海新区(1个):天津临港经济区东方星城。
使用“国务院客户端”APP进行查询,该应用会每天更新中高风险地区目录 。 通过全国疫情风险等级查询小程序进行查询。
近期国内多地出现新冠肺炎关联病例,各地疫情风险等级随时发生变化 ,以下是国内中高风险地区名单,将持续更新最新消息,详情请见下文。
上海各区疫情风险等级分别是?
上海普陀区部分区域属于中风险地区 ,具体为石泉街道宁强路33号石泉社区文化活动中心,其他区域风险等级不变 。 详细说明如下:风险地区判定依据根据国务院联防联控机制要求及上海市新冠肺炎疫情防控工作领导小组办公室研究决定,普陀区石泉街道宁强路33号石泉社区文化活动中心因存在本土确诊病例活动轨迹 ,被划定为中风险地区。
闵行区部分区域属于中风险地区,具体为梅陇镇虹梅南路1578号,除该地址外闵行区其他区域风险等级未明确提及为中风险,可认为不属于中风险区域(默认低风险 ,但需以最新官方动态为准)。
上海各区疫情风险等级一览表如下:个人防护的注意事项:讲卫生戴口罩 即使是夏日炎炎也要坚持正确佩戴口罩,密闭空间(如电梯、公交 、地铁等)必须佩戴口罩,汗湿后要及时更换 。
经市新冠肺炎疫情防控工作领导小组办公室研究决定 ,将松江区九里亭街道永辉超市沪亭北路店列为中风险地区,上海市其他区域风险等级不变。信息来源与后续查询 信息来自上海发布公众号。微信搜索公众号“上海本地宝”,关注后在对话框回复“松江疫情 ” ,可获取病例活动轨迹、疫情防控政策、核酸检测机构等信息 。
发表评论