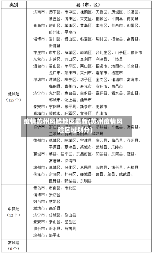
疫情苏州风险地区最新(苏州疫情风险区域划分)
苏州疫情防控最新政策(持续更新)
〖壹〗、小区门岗需严格查验出入人员身份 ,集宿区参照居民小区管理标准执行。信息获取与更新最新政策查询:通过微信搜索公众号“苏州本地宝 ”,关注后回复“封控”,可获取以下信息:苏州封管控区名单 、具体措施及地图;静态管理区范围与解封时间条件;其他实时更新的防疫政策 。

〖贰〗、来(返)苏州人员管理要求中高风险地区人员:暂缓来(返)苏州。省外来(返)苏州人员:需持健康码绿码和48小时内核酸检测阴性证明。无48小时核酸检测阴性证明的 ,应立即向所在社区(村)、单位或入住酒店报备,并在抵苏州24小时内就近采样检测 。

〖叁〗 、国内中高风险地区相关人员中高风险地区人员:应暂缓来(返)苏州,待所在地区等级降至低风险后方可来(返)苏州。中高风险地区所在城市低风险地区人员:来(返)苏州后 ,应第一时间向所在社区(村)和工作单位(或所住宾馆)报告,主动配合属地疫情防控指挥机构落实健康监测、核酸检测等健康管理措施。
〖肆〗、全程规范佩戴口罩 。信息获取渠道:关注官方通告及权威媒体发布,不信谣 、不传谣。通过“苏州发布”等平台获取最新防控政策与动态。总结:苏州市第35号通告显示,本轮疫情新增病例持续低位运行 ,防控措施精准有效。市民需持续落实个人防护责任,配合区域管控要求,共同巩固疫情防控成果 。
〖伍〗、苏州市疫情防控2022年第212号通告核心内容如下:背景与目标:新冠病毒持续变异 ,全球及国内疫情形势严峻复杂。为统筹疫情防控与经济社会发展,提升防控科学性、精准性,结合苏州实际优化调整防控措施。提前报备行程:报备对象:7天内有高低风险区旅居史人员、解除隔离后返回的入境人员 、省外来(返)苏州人员 。

苏州低风险区来青岛有什么要求
苏州低风险区来青岛需持48小时内核酸检测阴性证明 ,抵达后进行1次核酸检测,同时需提前向社区(村)、单位或酒店报备。具体要求如下:报备要求根据青岛市疾控中心2022年2月11日发布的紧急提醒,所有来自江苏省苏州市的人员(包括低风险区) ,需立即向所在社区(村)、单位或酒店报备。
国内低风险地区来青旅客,近来坐飞机到青岛不需要提供核酸检测报告,但需满足以下条件:测温验码要求旅客在国内到达区域需配合工作人员进行体温检测(体温正常需低于33℃) ,并出示全国健康码(绿码)进行查验,查验通过后方可放行 。
现在出入青岛黄岛港的手续要求如下:如果是从低风险地区前往青岛黄岛港:不需要提供特别的手续或证明,只需按照常规流程进行出入即可。如果是从中高风险地区前往青岛黄岛港:需要提供48小时内的核酸检测阴性证明。这是为了确保疫情的有效防控,减少病毒传播的风险 。
需提前向居住地社区(村居)报备;持48小时内核酸检测阴性证明;抵达青岛后进行1次核酸检测。例如:某学生家庭住址位于中高风险地区所在市的下辖县(非中高风险区域) ,则返青前需报备并落实核酸要求。
苏州疫情防控最新提醒
来(返)苏州人员管理要求中高风险地区人员:暂缓来(返)苏州 。省外来(返)苏州人员:需持健康码绿码和48小时内核酸检测阴性证明。无48小时核酸检测阴性证明的,应立即向所在社区(村) 、单位或入住酒店报备,并在抵苏州24小时内就近采样检测。核酸检测结果出具前 ,不得出入公共场所或参加聚集性活动,需规范佩戴口罩。
月7日0至24时,苏州新增新冠肺炎本土确诊病例1例 ,新增本土无症状感染者16例,新增境外输入无症状感染者2例 。具体情况如下:本土确诊病例:新增1例,3月10日至4月7日 ,苏州市累计报告新冠肺炎本土确诊病例6例,均在定点医院隔离治疗。
苏州市疫情防控2022年第215号通告核心内容如下:疫情概况:11月21日0时至24时,苏州新增新冠肺炎本土确诊病例1例 ,新增本土无症状感染者54例。本土确诊病例:1例,系此前通告中无症状感染者的密接,在隔离中发现,诊断为轻型 ,已转运至定点医疗机构隔离治疗,情况稳定 。
住宿单位:宾馆、酒店等需查验核酸检测证明,提醒开展“落地检 ”及后续检测 ,发现涉疫风险人员立即报告。强化联防联控:市民发现未报备或未落实健康管理的来(返)苏州人员,可拨打“12345”“110”或联系属地疫情防控机构。做好个人防护:疫苗接种:符合条件的60岁以上老年人尽快完成全程接种及加强针 。
2022苏州返乡需要隔离吗?
抵达苏州后按要求配合落实管理措施,一般不直接要求隔离 ,但可能需进行健康监测等。外省低风险地区来苏返苏人员:建议携带48小时内核酸检测阴性证明,主动配合查验,及时就近进行核酸检测 ,做好自我健康监测,一般无需隔离。
轨迹交叉及中高风险旅居史人员管控:与确诊病例(含无症状感染者)有轨迹交叉、有中高风险地区旅居史的人员,落实“14天集中隔离+7天严格居家健康监测 ”管控措施;隔离期限按离开该地之日算起 。
入境来苏州人员所有从境外返回苏州的人员 ,无论是否已完成集中隔离,均需主动向目的地社区(村) 、单位或酒店报备。入境人员可能涉及不同国家的疫情风险,报备有助于落实后续健康管理措施,例如核酸检测、居家健康监测等。
发表评论