【南昌疫情划分地区图,南昌疫情区域】
南昌封控区管控区有哪些
封控区:九龙湖管理处九龙明珠A区5栋1单元和C区20栋1单元 。该区域实行“区域封闭、足不出户 、服务上门”管理措施 ,严格限制人员流动,确保居民足不出户,由工作人员提供必要的生活物资和医疗服务。管控区:九龙湖管理处九龙明珠A区和C区(封控区除外)。

南昌红谷滩区、南昌县、东湖区对封控区 、管控区调整情况如下:南昌红谷滩区 调整时间:自2022年4月1日8:00时起调整内容:解除九龙湖管理处九龙明珠小区C区20栋1单元、D区25栋1单元封控管理措施 。解除九龙湖管理处九龙明珠小区B、C 、D区管控管理措施。

封控区:八一桥街道胜利名座。管控区:胜利路以东 ,阳明路以南,象山北路以西,叠山路以北合围区域 。防范区:八一桥街道除封控区、管控区以外的其他区域。后续要求 解除管理措施不等于“解防 ” ,疫情防控形势依然严峻复杂,防控工作不能放松。

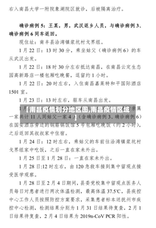
乐化镇:83111054 樵舍镇:87587953 白水湖管理处:83814110 冠山管理处:87701083 通报信息:该通报由南昌经开区新冠肺炎疫情防控应急指挥部于2022年4月12日发布 。
管控区有如下:南昌绕城高速以东,玉屏西大街以南,黄家湖岸线以西 ,经开区南区际边界以北合围区域 。封控区的管控区的管理措施。封控区。封闭隔离、足不出户、服务上门,严格实施居家隔离管控措施 。
卫东村龙王庙小区 、预制厂小区、卫东新村小区 卫东社区木材厂小区、长堎大队小区 翠苑社区乡企城(东 、西区)红角洲管理处源溜村小区管控区解除后,居民出行、生活秩序逐步恢复 ,但需避免聚集性活动,并持续做好个人防护。

南昌到上饶需要隔离吗?
低风险地区回来的话,是不需要隔离。如果在省内疫情低风险地区回来的话 ,是不需要隔离,也不需要做核酸检测的,甚至不需要到社区报备 。但是 ,如果跨省回来的话,无论是在疫情低风险地区,还是疫情中高风险地区 ,都必须到社区报备。否则的话,就当是隐瞒行程。如果有问题需要追究责任了 。
肯定是需要的,这个时间段导致都特别严格。还是尽量的话是不要过来。有人你们现在进贤这边的话都已经i觉得特别严格了,就一个镇上有县城的话都很难 。
南昌市:中高风险地区返乡人员:需要实施14天隔离 ,并进行7次核酸检测,建议每24小时做一次。上饶市:外省来饶人员:倡导及时向所在社区或单位报备,并主动进行一次核酸检测。
不需要。南昌位于江西省 ,玉山县,隶属江西省上饶市,通过查询相关资料显示 ,截止2022年9月21日,南昌和玉山县都属于常态化防控区域,因此南昌回玉山是不需要隔离的 ,只需要携带48小时内的核酸检测阴性证明,具体信息电话询问疫情防控中心即可 。
具体到各个城市,南昌市的政策是中高风险地区返抵人员需实施14天隔离+7次核酸检测 ,并建议每24小时进行一次核酸检测。而上饶市则倡导外省来(返)饶人员主动向所在社区(村组)或单位报备,并进行一次核酸检测。
南昌市属于什么风险地区
南昌不是中高风险地区,南昌市全域均为常态化防控区域 。南昌市全域包括:东湖区、西湖区 、青山湖区、青云谱区、南昌县 、安义县、进贤县、高新区 、新建区、红谷滩区、经开区全域。南昌是江西省辖地级市、省会 、国务院批复确定的中国长江中游地区重要的中心城市。
南昌不是中高风险地区,南昌全市是常态化防控区 。 南昌市全区包括:东湖区、西湖区、青山湖区 、青云浦区、南昌县、安义县 、进贤县、高新区、新建区 、红谷滩区、经济开发区。 南昌是江西省下辖的地级市 ,省会,国务院批准的中国长江中游地区重要中心城市。
南昌不算中高风险地区 。低高中风险区域划定标准是:高风险区域:新冠病毒阳性感染者居住的地方,以及活动频繁且疫情传播感染可能性较高的工作地和活动地等区域 ,划为高风险区域。按原则以居住小区或村为划定单位,根据流调研判结果可调整风险区的范围。
发表评论