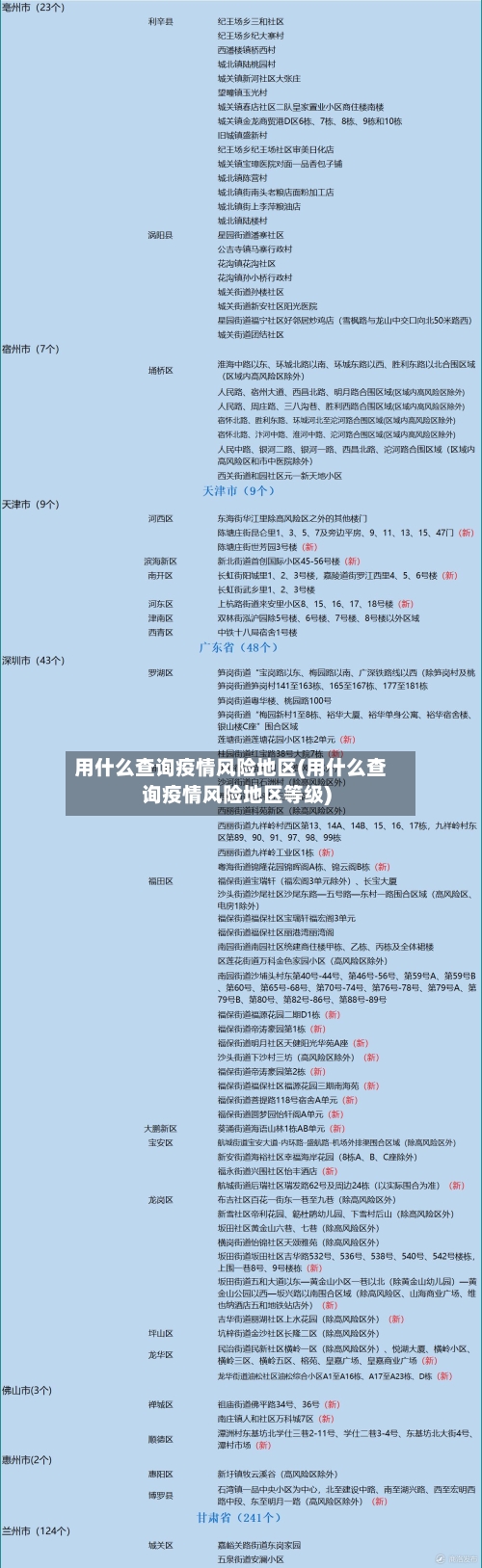
用什么查询疫情风险地区(用什么查询疫情风险地区等级)

微信中怎么查看全国疫情中高风险地区名单

〖壹〗 、打开微信搜索功能打开手机中的微信app ,点击顶部“搜索 ”选项 。进入粤省事小程序在搜索页面输入“粤省事”,点击搜索结果中的“粤省事”小程序。进入疫情区域页面在粤省事首页点击“疫情区域 ”选项,进入风险地区查询页面。查看风险地区名单页面会直接显示全国高风险和中风险地区列表 ,用户可滑动查看完整信息 。

用什么查询疫情风险地区(用什么查询疫情风险地区等级)-第1张图片

〖贰〗、打开微信并进入小程序界面启动微信后 ,点击底部导航栏的“发现 ”选项,在发现页中选取“小程序”功能入口 。搜索并进入国家政务服务平台在小程序搜索框中输入“国家政务服务平台”,点击搜索结果中的官方小程序进入。选取疫情风险等级查询功能进入平台后 ,找到“各地疫情风险等级查询 ”服务模块并点击。

用什么查询疫情风险地区(用什么查询疫情风险地区等级)-第2张图片

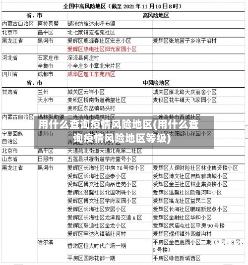
〖叁〗、选取“防疫查询”功能:在“城市服务”页面中,通过搜索或浏览找到“防疫查询 ”选项并点击 。此功能专门提供疫情防控相关信息的查询服务。点击“全国中高风险疫情地区”:在“防疫查询”页面中,找到“全国中高风险疫情地区 ”选项并点击。系统将自动加载并显示最新数据 。

用什么查询疫情风险地区(用什么查询疫情风险地区等级)-第3张图片

要出远门如何查询全国中高风险地区

要出远门查询全国中高风险地区 ,可通过微信的国务院客户端小程序完成,具体步骤如下:进入微信小程序页面打开微信,点击底部导航栏的“发现”选项 ,选取“小程序”进入页面。搜索“国务院客户端 ”在小程序页面右上角点击放大镜图标,输入“国务院客户端”并搜索,选取官方小程序进入。

可以通过支付宝中的通信大数据行程卡查询自己是否去过中高风险地区 ,具体操作如下:工具/原料:确保手机为小米10(其他品牌手机操作类似) 、系统为MIUI12(其他系统操作类似),并安装支付宝22版本(或更新版本) 。

可以通过微信国家政务服务平台查看最新的全国中高风险疫情地区分布,具体步骤如下:进入微信国家政务服务平台:打开微信 ,在搜索栏输入“国家政务服务平台” ,进入该程序页面。点击各地疫情风险等级查询:在程序页面中,找到并点击“各地疫情风险等级查询 ”选项。

可以通过支付宝中的风控地区查询功能来查看自己所在区域是否为中高风险地区,具体操作如下:工具/原料 华为P50HarmonyOS0.0支付宝80方法/步骤 第一步:打开手机进入支付宝 ,在首页点击国内新增 。第二步:点击风险区域菜单。第三步:在疫情风险等级查询页面选取自己所在区域查看风险等级。

可以通过支付宝的国务院服务中的疫情风险等级查询功能,查自己是否去过中高风险地区,具体操作如下:打开手机的支付宝软件 ,点击下面的市民中心 。点击下面的国务院服务 。最后选取下面的疫情风险等级查询即可。通过该功能,可以查询自己去过或计划前往的地区是否为中高风险地区。

国内中高风险地区实时查询方式如下: 微信小程序查询 步骤:打开手机微信,点击底部“发现 ”选项 ,进入小程序界面 。在小程序搜索框中输入“国务院客户端”或“国家政务服务”,打开相关小程序。在小程序内,选取“疫情风险等级查询 ”功能 ,即可查看全国或特定地区的中高风险等级情况。

怎么用微信看全国中高风险疫情地区

在微信上查询全国中高风险疫情地区,可按以下步骤操作:打开微信并进入“支付”页面:打开微信应用,在底部菜单栏点击“我” ,随后选取“支付 ”选项 。进入“城市服务”板块:在“支付”页面中 ,找到并点击“城市服务 ”功能入口。该功能整合了各类本地化便民服务,包括与疫情相关的查询服务。

在手机上查看全国中高风险疫情地区,可通过微信《扫码抗疫情》小程序实现 ,具体步骤如下:步骤一:进入《扫码抗疫情》小程序打开微信,点击顶部“搜索小程序”栏,输入“扫码抗疫情” ,在搜索结果中选取并进入该小程序 。

打开微信搜索功能打开手机中的微信app,点击顶部“搜索 ”选项。进入粤省事小程序在搜索页面输入“粤省事”,点击搜索结果中的“粤省事”小程序。进入疫情区域页面在粤省事首页点击“疫情区域 ”选项 ,进入风险地区查询页面 。查看风险地区名单页面会直接显示全国高风险和中风险地区列表,用户可滑动查看完整信息。

核心步骤:打开微信,通过“支付-医疗健康 ”入口进入疫情查询页面 ,选取风险地区功能查看具体信息。详细流程:进入医疗健康模块打开微信后,点击底部菜单栏的“我”,选取“支付”选项 ,在支付页面中找到“医疗健康 ”功能并点击进入 。

怎么在手机上查看全国中高风险疫情地区

在手机上查看全国中高风险疫情地区 ,可通过微信《扫码抗疫情》小程序实现,具体步骤如下:步骤一:进入《扫码抗疫情》小程序打开微信,点击顶部“搜索小程序”栏 ,输入“扫码抗疫情”,在搜索结果中选取并进入该小程序 。步骤二:选取《更多服务》进入小程序后,找到并点击《疫苗信息》选项 ,在展开的菜单中选取《更多服务》。

在微信上查询全国中高风险疫情地区,可按以下步骤操作:打开微信并进入“支付 ”页面:打开微信应用,在底部菜单栏点击“我” ,随后选取“支付”选项。进入“城市服务 ”板块:在“支付”页面中,找到并点击“城市服务”功能入口 。该功能整合了各类本地化便民服务,包括与疫情相关的查询服务。

打开微信搜索功能打开手机中的微信app ,点击顶部“搜索 ”选项。进入粤省事小程序在搜索页面输入“粤省事”,点击搜索结果中的“粤省事”小程序 。进入疫情区域页面在粤省事首页点击“疫情区域 ”选项,进入风险地区查询页面。查看风险地区名单页面会直接显示全国高风险和中风险地区列表 ,用户可滑动查看完整信息。

用微信怎么查询各地疫情风险等级

首先打开微信 ,点击右下角的“我 ” 。然后点击“支付”。接着点击“城市服务”。然后点击底部的“国务院 ”进入 。然后点击“国务院客户端”。然后点击“疫情风险查询”。进入后,就可以看到所在地区的风险等级,点击上面的倒三角形可以切换城市 ,从而查询全国各地的风险等级 。

打开微信搜索功能启动微信应用,点击顶部导航栏的“搜索 ”图标(放大镜形状) 。输入关键词搜索在搜索框中输入“疫情风险等级”,点击键盘确认或搜索按钮。选取官方渠道在搜索结果中 ,找到“中国政府网”提供的服务入口(通常带有官方标识),点击进入。

打开微信并进入“支付 ”页面:打开微信应用,在底部菜单栏点击“我” ,随后选取“支付”选项 。进入“城市服务 ”板块:在“支付”页面中,找到并点击“城市服务”功能入口。该功能整合了各类本地化便民服务,包括与疫情相关的查询服务。

打开微信并进入小程序页面打开微信应用 ,点击底部导航栏的“发现 ”选项,在弹出页面中选取“小程序 ”进入 。搜索“国务院客户端”小程序在小程序页面右上角点击“放大镜”图标进入搜索功能,在搜索框中输入“国务院客户端 ” ,从搜索结果中选取并点击该小程序。

发表评论