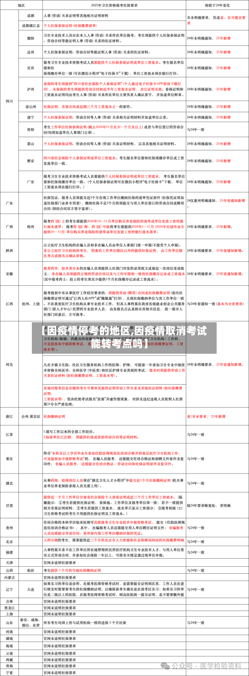
【因疫情停考的地区,因疫情取消考试能转考点吗】
紧急通知!多地暂停驾考业务
呼和浩特:自本月25日起 ,暂停全市机动车驾驶人所有科目考试工作及预约,已预约成功的考生由各考场负责对接车管所工作人员整场取消预约,恢复时间根据疫情情况另行通知。

黑龙江哈尔滨市:10月31日起暂停全市机动车驾驶人考试业务 ,包括理论、场地 、道路及安全文明常识考试 。已预约成功的,考试中心统一取消,不计次数;学员可自行通过交管12123 APP取消预约。恢复时间另行通知。

全国51个城市因新冠肺炎疫情已暂停机动车驾驶人考试业务 ,部分或全面停考停训以降低聚集性传播风险 。具体信息如下:注:√表示全面停考或全面停训;部分停考的城市已注明具体停考区域,可点击图片放大查看。
不负众望!2022年初中级经济师补考时间已确定!
〖壹〗、022年初、中级经济师补考时间为4月8日-9日,2023年考试时间为11月11日-12日。

部分地区四六级考试现状:口试取消+笔试延期
〖壹〗 、近来部分地区四六级考试出现口试取消、笔试延期的情况,不同地区政策存在差异 。具体如下:北京市:部分学校取消四六级口试 ,大部分学校未通知。上海市:全面取消四六级口试,笔试尚未通知。不过有的学校开始统计四六级的报名情况,最近应该会通知四六级是否会延期或停考 ,考生需注意学校或学院发布的消息。
〖贰〗、由于疫情原因,北京 、上海、河南、吉林、内蒙古自治区的四六级笔试均被延期至9月17日进行,除此之外 ,分两批次考的江苏省,第二批次的考试日期也放在了9月17日 。四六级口试直接取消,报名费原路退回。对于其它地区 ,仍然是在6月中旬进行四六级笔试,8月底公布笔试成绩。
〖叁〗 、延期了 。由于疫情影响,并且上海市教育局已经发布了相关规定 ,将上半年的四六级笔试推迟到9月17日进行,口试直接取消,报名费会直接退还给各位考生。此外,北京、河南、吉林 、内蒙古自治区的四六级考试也被推迟到了相同时期;分两批次考试的江苏省 ,第二批次的四六级也放在了9月17日。
发表评论