【广东算是疫情高危地区吗,广东算疫情中高风险区吗】
广东疫情最严重的地方
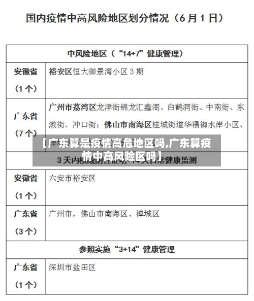
〖壹〗、广东深圳市。截止到2022年9月6日,广东疫情风险等级地区最新名单高风险地区有159个,其中广东深圳市有138个 ,广东省惠州市有6个,广东揭阳市有4个,广东省江门市有7个 ,广东省梅州市有3个,广东省东莞市有1个,所以广东深圳市疫情最严重。截止到9与恶日 ,累计确诊有3404例,现有确诊有117例,治愈人数为3286例 ,死亡人数有1例 。

〖贰〗、广东的疫情高风险233个。截止2022年12月8日,根据广东发布,高风险地区涉及广州 、深圳、茂名、东莞等。高风险区连续5天未发现新增感染者 ,降为低风险区 。第5天按照解封要求进行核酸采样和公共区域环境检测,如均为阴性,经评估后降级为低风险区域防控。区域内工作人员按要求做好防护。

〖叁〗 、严重 。通过查询相关资料显示。深圳本土的新冠感染者截止2022年12月21日,新增确诊病例69例。
〖肆〗、疫情严重的十个省份分别是 除了湖北 ,疫情比较严重的省份有以下省份广东、湖北 、河南、浙江、湖南 、安徽、江西 。各省疫情高发的地区是广东的深圳与广州。
〖伍〗、然而,河南省政府高度重视疫情防控工作,及时采取了多种措施 ,包括加强农村地区疫情防控 、提高医疗救治能力等,以应对疫情的冲击。此外,河南省还充分发挥了中医药在疫情防控中的独特作用 ,为抗击疫情贡献了河南智慧 。总之,湖北省、广东省和河南省是疫情最严重的三个省份。

发表评论