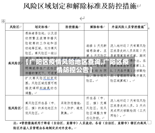
【广阳区疫情风险地区查询,广阳区疫情防控公告】
11月16日廊坊广阳区新增4例无症状感染者(附轨迹)
022年11月16日 ,广阳区发现4例核酸检测阳性人员,近来正在定点医疗机构隔离治疗,已诊断为无症状感染者。行动轨迹主要涉及以下风险点位:11月11日—16日10:00—22:00,建设路47号中国体育彩票 。

022年11月14日 ,开发区在集中隔离点和居家隔离人员中发现4例核酸检测阳性人员,均为阳性感染者的密接人员。近来正在隔离治疗,已诊断为无症状感染者。分别于11月11日、12日转入隔离点。其行动轨迹主要涉及以下风险点位:11月7日19:13—19:30 ,广阳区幸福佳苑小区11号楼 。

022年11月18日,广阳区在集中隔离点发现2例核酸检测阳性人员,近来正在定点医疗机构隔离治疗 ,已诊断为无症状感染者。行动轨迹主要涉及以下风险点位:11月13日8:11—8:15,11月14日7:41—7:46,11月15日7:44—7:50 ,南尖塔镇丹枫社区上善颐园·芷菱苑小区全员核酸采样点。

11月3日廊坊广阳区划定部分区域为中风险区最新消息
根据疫情防控需要,按照《新型冠状病毒肺炎防控方案》和《关于进一步优化新冠肺炎疫情防控措施科学精准做好防控工作的通知》规定,经研判 ,决定自2022年11月30日起,将新源道街道金桥社区金桥小区金菊苑8号楼2单元划定为高风险区,实行“足不出户,上门服务”等封控措施 。
根据疫情防控需要 ,经研判,决定自2022年11月10日零时起,将以下区域划为中风险区 ,实行“人不出区 、错峰取物 ”管控措施。廊坊市广阳区南尖塔镇朗欣社区朗园小区。廊坊市广阳区万庄镇华兴矿区 。廊坊市广阳区万庄镇万怡社区万怡小区。廊坊市广阳区北旺镇北旺三村。
爱民东道街道裕华路社区廊万路15号综合楼 。3爱民东道街道建华里社区旭景花园1栋3单元。3新开路街道瑞华里光明东道79号。40.新开路街道同顺里社区解放道8号小区五号楼2单元、3单元、4单元 。4解放道街道新安里社区光辉里胡同。4解放道街道小廊坊社区永丰胡同。
022年11月7日,广阳区在隔离点发现2名新冠病毒核酸检测阳性人员,经研判 ,决定自2022年11月8日零时起,将以下区域划定为中风险区:银河北路街道爱民东道以南、铁路以东 、大官庄大街自众康药店以西北侧、德胜路两侧合围区域内所有门店、居民区。
11月23日廊坊广阳区划定4个高风险区(廊坊市广阳区是高风险)
〖壹〗 、根据疫情防控需要,按照《新型冠状病毒肺炎防控方案》和《关于进一步优化新冠肺炎疫情防控措施科学精准做好防控工作的通知》规定 ,经研判,决定自2022年11月23日起,划定以下区域为高风险区 ,实行“足不出户,上门服务”等封控措施 。新开路街道和泰社区平旺里小区1号楼1单元。
〖贰〗、南尖塔镇孔雀公馆社区安瑞嘉园一区9号楼4单元。南尖塔镇朗欣社区朗园11号楼2单元 。南尖塔镇幸福城社区润园7号楼2单元。南尖塔镇幸福城社区润园24号楼21层。南尖塔镇幸福城社区雅园6号楼2单元 。爱民东道街道3531社区凯悦花园小区11号楼。解放道新安里社区晓廊坊9号楼。
〖叁〗、根据疫情防控需要,经研判,决定自2022年11月10日零时起 ,将以下区域划为中风险区,实行“人不出区 、错峰取物”管控措施 。廊坊市广阳区南尖塔镇朗欣社区朗园小区。廊坊市广阳区万庄镇华兴矿区。廊坊市广阳区万庄镇万怡社区万怡小区 。廊坊市广阳区北旺镇北旺三村。
〖肆〗、有。截止到2022年11月1日,廊坊还有中高风险地区 ,广阳区解放道街道吉星社区鼎兴公寓、广阳区新世纪步行街第一大街都是中风险地区。廊坊市,河北省辖地级市,位于河北省中部偏东 ,环渤海腹地,北临北京,东与天津交界 ,南接沧州 。

11月22日廊坊广阳区新增2例无症状感染者
〖壹〗 、022年11月22日,广阳区检测发现2例核酸检测阳性人员,近来正在定点医疗机构隔离治疗 ,已诊断为无症状感染者。行动轨迹主要涉及以下风险点位:11月16日12:24—12:34,廊万路北侧津沧石化龙弛万庄CNG加油加气站。11月16日12:47—13:00,南尖塔镇永兴路二宽·中国兰州牛肉面 。
〖贰〗、022年11月20日,广阳区在集中隔离点发现2例核酸检测阳性人员 ,近来正在定点医疗机构隔离治疗,已诊断为无症状感染者。行动轨迹主要涉及以下风险点位:11月16日11:41—11:42,南尖塔镇丹枫社区上善颐园蓼汀苑小区大齐连锁超市。11月16日11:42—11:45 ,南尖塔镇丹枫社区上善颐园蓼汀苑小区中国体育彩票 。
〖叁〗、022年11月18日,广阳区在集中隔离点发现2例核酸检测阳性人员,近来正在定点医疗机构隔离治疗 ,已诊断为无症状感染者。行动轨迹主要涉及以下风险点位:11月13日8:11—8:15,11月14日7:41—7:46,11月15日7:44—7:50 ,南尖塔镇丹枫社区上善颐园·芷菱苑小区全员核酸采样点。
〖肆〗 、022年11月22日,开发区在集中隔离点检出3例核酸检测阳性人员,系阳性感染者的密接人员 。近来正在隔离治疗 ,已诊断为无症状感染者。3人均于11月20日转入隔离点。其行动轨迹主要涉及以下风险点位:11月17日—19日,广阳区中油管道机械制造有限责任公司下属加热炉仪表设计研究所 。
〖伍〗、022年11月16日,广阳区发现4例核酸检测阳性人员,近来正在定点医疗机构隔离治疗 ,已诊断为无症状感染者。行动轨迹主要涉及以下风险点位:11月11日—16日10:00—22:00,建设路47号中国体育彩票。
11月10日起廊坊广阳区新增中风险区(廊坊市广阳区是高风险)
〖壹〗、根据疫情防控需要,经研判 ,决定自2022年11月10日零时起,将以下区域划为中风险区,实行“人不出区、错峰取物”管控措施。廊坊市广阳区南尖塔镇朗欣社区朗园小区 。廊坊市广阳区万庄镇华兴矿区。廊坊市广阳区万庄镇万怡社区万怡小区。廊坊市广阳区北旺镇北旺三村 。廊坊市广阳区北旺镇西村。
〖贰〗 、022年11月10日 ,广阳区检测发现1例核酸检测阳性人员,近来正在定点医疗机构隔离治疗,已诊断为无症状感染者。行动轨迹主要涉及以下风险点位:11月6日15:00--15:15:20--15:30 ,万庄镇万乐社区万乐小区好邻超市 。11月7日10:15--10:45,香菇鸡。
〖叁〗、廊坊市广阳区新开路街道瑞华里光明东道79号。1廊坊市广阳区新开路街道和泰社区保龙仓超市 。1廊坊市广阳区解放道街道小廊坊社区千隆超市、淘小米鲜美生活超市 、健生堂。
〖肆〗、022年11月7日,广阳区在隔离点发现2名新冠病毒核酸检测阳性人员 ,经研判,决定自2022年11月8日零时起,将以下区域划定为中风险区:银河北路街道爱民东道以南、铁路以东 、大官庄大街自众康药店以西北侧、德胜路两侧合围区域内所有门店、居民区。
〖伍〗 、根据疫情防控需要,按照《新型冠状病毒肺炎防控方案》和《关于进一步优化新冠肺炎疫情防控措施科学精准做好防控工作的通知》规定 ,经研判,决定自2022年11月18日起,划定以下区域为高风险区 ,实行“足不出户,上门服务 ”等封控措施 。南尖塔镇孔雀公馆社区安瑞嘉园一区9号楼4单元。
发表评论