【呼市疫情风险地区一览表,呼市最新疫情有几个】
呼市新增高风险区是哪里
中、高风险地区所在县(市、区 、旗)的低风险区域抵呼人员:公布中、高风险地区所在县(市、区 、旗)的低风险区域前14天内已经抵呼的人员,立即向所在社区(村)和单位报告,随后执行3天内2次核酸检测(间隔24小时) ,并完成自我健康监测管理至抵呼后14天,自我健康监测期间不得前往人员密集场所。

呼市如意阁小区属于高风险 。截止2022年11月9日,市23个高风险区降为中风险区 ,25个中风险区降为低风险区,14个低风险区、4个中风险区调整为高风险区,高风险指的是一个地方或者地区因为有了疫情 ,被防控领导小组指定为高风险地区。

同时,新增感染者中,有1094例是从隔离管控人员中检出的 ,这表明疫情传播链尚未完全切断,仍需通过严格的隔离管控措施来控制疫情扩散。此外,64个低风险区调整为高风险区 ,截至2022年11月14日19时,呼和浩特共有高风险地区1390处 。高风险地区数量较多,意味着疫情防控任务艰巨,需要持续加强防控力度。

内蒙古是高风险地区。截至222年9月6日时 ,内蒙古现有高风险地区:28个,中风险地区15个,5个低风险区 。高风险区实行“足不出户、服务上门”的封控措施;中风险区实行“人不出区 、错峰取物 ”的管控措施;低风险区实行“个人防护 ,避免聚集”等防范措施,区域内人员非必要不离松。

呼市现在是高风险地区吗
截至近来,并没有呼和浩特封城的消息。根据呼和浩特疫情防控最新规定 ,非必要不离开呼市,如确需离开,必须持48小时内核酸检测阴性证明 。
近来公开信息显示 ,内蒙古全域暂无中高风险地区。查询渠道说明 若需了解实时动态,可通过国务院客户端小程序的「疫情风险等级查询」入口检索。该平台与国家卫健委系统直连,每两小时更新一次 ,对街道、社区级别的划分精确到具体楼栋或行政村 。
高风险地区。根据呼和浩特市的防疫中心的公告可知,截止2022年11月14日,该地区为我国疫情防控的高风险地区。呼和浩特,通称呼市 ,旧称归绥,是内蒙古自治区首府。
是高风险地区,呼和浩特市共有高风险地区976个 ,近来形势还是不容乐观,要做好防疫措施 。
2022年呼和浩特疫情最新消息:是否封城了?附最新出入政策!
截至近来,并没有呼和浩特封城的消息。根据呼和浩特疫情防控最新规定 ,非必要不离开呼市,如确需离开,必须持48小时内核酸检测阴性证明。
0天 。根据呼和浩特防疫政策显示 ,截止到2022年11月15日,已经封城50天,呼和浩特 ,通称呼市,旧称归绥,是内蒙古自治区首府、位于内蒙古自治区中部。
022年东莞大朗未封城,但实施了交通全面管制。以下是关于东莞大朗疫情的详细信息:疫情发现情况:2月24日下午 ,东莞市大朗镇大朗医院在对发热门诊就诊患者进行新冠病毒核酸检测时,发现1名阳性人员,在随后的扩大范围检测中又发现多例阳性检测者 。
022年怀化市主城区因疫情实施了临时封控 ,并非长期“封城”,相关措施为临时性管控手段,目的是阻断疫情传播。 具体说明如下:2022年怀化疫情最新消息2022年3月17日 ,怀化市湖南医药学院第一附属医院在核酸采样检测中发现1例新冠肺炎阳性人员。
022年上海未封城,近来有0个高风险地区,10个中风险地区 ,封控小区涉及多个区域 。以下是详细信息:2022年上海是否封城未封城:2022年3月15日15:00,上海举行疫情防控工作新闻发布会,针对媒体“上海会封城吗 ”的提问 ,顾洪辉明确表示,上海没有“封城”,现在也不必“封城”。
全国疫情中高风险地区名单最新
最新全国风险地区名单可通过本地宝——全国疫情中高风险地区名单查询器实时查询。查询平台:本地宝——全国疫情中高风险地区名单查询器查询入口:点击进入(实时更新)本地宝的全国疫情风险等级名单查询系统由小编们实时维护,风险地区有调整时会第一时间更新专题 ,确保用户获取的信息准确且及时 。
截至近来,国内共有2个高风险地区,76个中风险地区 ,主要分布在陕西省 、河南省、浙江省等地,以下为详细信息(数据不包括港澳台地区):高风险地区:具体地区名单会随疫情形势动态调整,可通过权威渠道实时查询。
厦门疾控3月19日发布健康提醒 ,全国新增病例数仍在高位运行,入厦人员需主动报备并做核酸,具体内容如下:全国疫情形势:3月18日全国报告2157例本土确诊病例、1713例本土无症状感染者 ,涉及23个省份。截至19日16时,全国共有30个高风险地区 、403个中风险地区,其中河南省焦作市新增中风险地区。
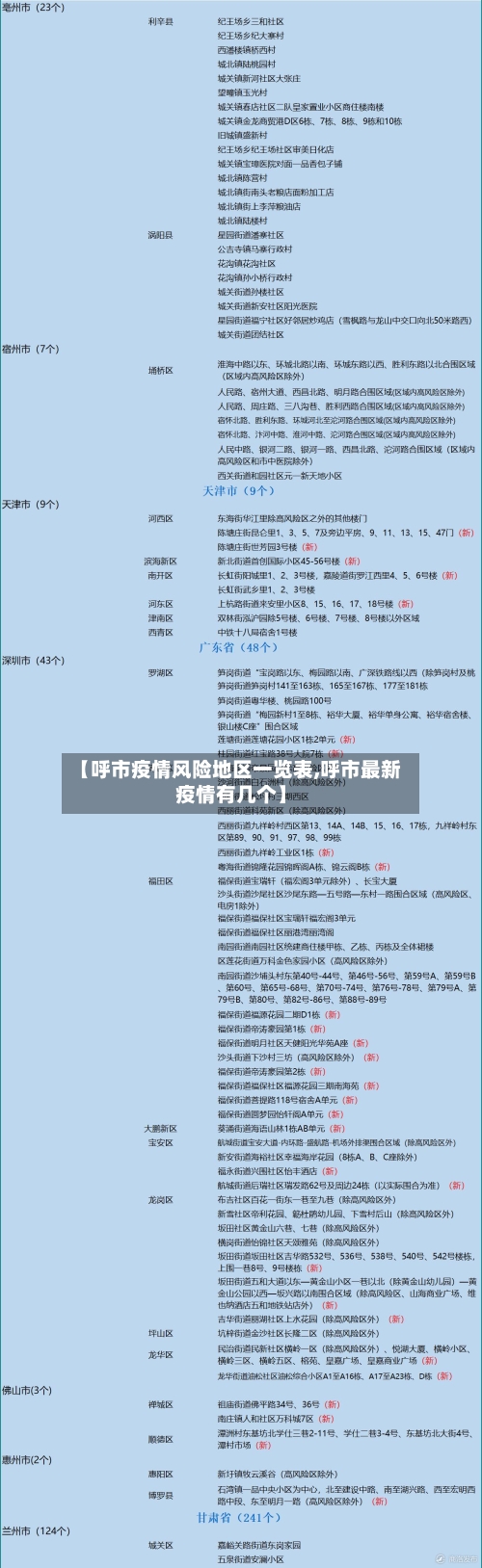
截至3月21日24时 ,全国现有38个高风险地区,602个中风险地区 。以下是高风险地区的详细名单:天津市 西青区(2个):精武镇“和光尘樾 ”一期建筑工地,西营门街跃升里商业街西区(三区)。河西区(1个):天塔街清海湾大众浴池。滨海新区(1个):天津临港经济区东方星城 。
近来无法直接提供全国中高风险地区的具体名单,但可通过以下方法实时查询最新信息:查询途径:通过百度App搜索【疫情风险等级查询】 ,进入国家政务服务平台或国务院客户端提供的查询服务页面。该服务由官方权威发布,数据实时更新,可确保信息准确性。
呼和浩特玉泉区高风险地区有哪些
〖壹〗、降为低风险地区:同时 ,将新城区成吉思汗大街街道上新营村,回民区环河街街道县府街社区,玉泉区鄂尔多斯路街道巴彦乌素社区、昭君路街道闻都社区 ,赛罕区昭乌达南路街道香榭花堤社区、中专路街道创业社区 、中专路街道万达社区调整为低风险地区 。
〖贰〗、西岸世界位于呼和浩特市玉泉区,截止2022年11月18日,玉泉共有低风险地区1处 ,高风险地区265处,高风险地区分别是沟子板村沟子板小区、友谊社区友谊北区 、四里营东社区坤泰小区、召社区印象江南二期、小西街社区汇豪天下北区等,没有西岸世界 ,低风险地区是除高风险区之外的区域,所以西岸世界是低风险。
〖叁〗 、为进一步有效阻断疫情扩散风险,切实保障广大公众生命安全和健康,根据国务院《新型冠状病毒肺炎防控方案(第九版)》有关规定 ,在初步划定的基础上,自2022年10月21日起调整部分地区风险等级。调整后,我市高风险区307个 ,中风险区239个 。
〖肆〗、不是。根据呼和浩特市疫情防控指挥部通告,呼和浩特市玉泉区沟子板小区未发生大规模疫情,不是高风险地区。为减轻疫情对生活生产的影响 ,高风险地区的划定已细化至楼栋单元 。
〖伍〗、中高风险地区。截止到2022年11月1日,内大翡翠城属于中高风险地区。内大翡翠城位于内蒙古自治区呼和浩特市玉泉区,该地区近期是有感染者的。
全国疫情“中高风险”地区一览
截至近来 ,国内共有2个高风险地区,76个中风险地区,主要分布在陕西省 、河南省、浙江省等地 ,以下为详细信息(数据不包括港澳台地区):高风险地区:具体地区名单会随疫情形势动态调整,可通过权威渠道实时查询 。
中风险地区:以县市区为单位,存在以下两种情况之一的地区:14天内有新增确诊病例,且累计确诊病例不超过50例;或累计确诊病例超过50例 ,但14天内未发生聚集性疫情。低风险地区:以县市区为单位,无确诊病例或连续14天无新增确诊病例的地区。
查询方式:点击进入上海本地宝的风险专题页面,可获取全面的风险地区数据 。附加功能:关注微信公众号“上海本地宝 ” ,在对话框搜索【风险】,即可便捷获取实时更新的全国疫情风险等级和中高风险地区名单。注意:以上数据仅限于中国大陆地区,不包括港澳台。
全国疫情高中低风险区信息可通过国家政务服务平台或国务院客户端的疫情风险等级查询服务获取 ,具体操作如下:查询入口:在百度App搜索框输入【疫情风险等级查询】,点击搜索结果中的国家政务服务平台或国务院客户端提供的查询服务 。操作步骤:进入查询页面:点击搜索结果中的“疫情风险等级查询”服务。
截至3月21日24时,全国现有38个高风险地区 ,602个中风险地区。以下是高风险地区的详细名单:天津市 西青区(2个):精武镇“和光尘樾”一期建筑工地,西营门街跃升里商业街西区(三区) 。河西区(1个):天塔街清海湾大众浴池。滨海新区(1个):天津临港经济区东方星城。
发表评论