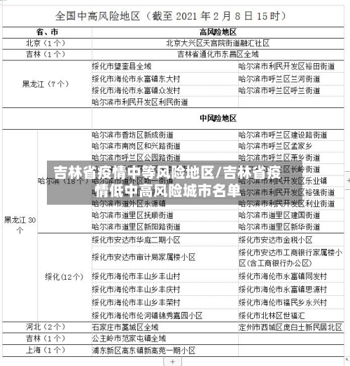
吉林省疫情中等风险地区/吉林省疫情低中高风险城市名单
吉林哪个城市疫情最严重
〖壹〗 、四平。12月2日0时—24时 ,四平市无新增本地确诊病例 。新增本地无症状感染者32例,其中,铁东区13例 ,铁西区10例,梨树县6例,双辽市2例 ,伊通县1例。四平,吉林省第三大城市,地处松辽平原中部腹地 ,辽、吉、蒙三省区交界处。四平是吉林 、黑龙江及内蒙古东部通向长三角和京津冀必经之地 。

〖贰〗、东北三省的吉林省舒兰市疫情最严重。通过查询资料,截止至2022年12月23日,吉林省舒兰市,一个毗邻黑龙江省 ,由吉林省吉林市主办的县级市,已成为全国防疫的重点。

〖叁〗、吉林疫情最严重的地方是松原市 。通过查询相关公开信息显示:截止到2022年12月7日为高级风险地区。吉林松原市地区防疫防控情况为高风险。防疫管控措施要求坚持非必要不聚集,原则上不允许审批和举办大型会议 、培训、演出、展销促销 、比赛等聚集性活动 。


4月疫情严重地区有哪些
马德里自治区:累计确诊56 ,109例,占全国24%,为疫情最严重地区。加泰罗尼亚:累计确诊37 ,342例,占比16%,巴塞罗那市所在区域。卡斯蒂利亚-莱昂:累计确诊11 ,239例,占比9%,瓦拉多利德等球队所在地。巴斯克:累计确诊12 ,300例,占比4%,毕尔巴鄂竞技所在区域 。
其他高发地区:莫斯科州(1360例)和圣彼得堡(557例)疫情严重程度位列全国第第三,显示疫情已从首都向周边及经济发达地区扩散。
南亚区域:孟加拉国疫情严重程度在南亚地区仅次于印度 ,但人口密度更高,防控难度较大。全球趋势:4月全球疫情处于第一波高峰期,孟加拉国数据反映发展中国家普遍面临的检测滞后和医疗资源紧张问题 。
第聂伯罗彼得罗夫斯克州确诊347例 ,新增24例。敖德萨地区确诊277例,新增16例。赫尔松州确诊111例,无新增数据 。赫梅利尼茨基州确诊82例 ,新增1例。波尔塔瓦州确诊203例,新增15例。哈尔科夫州确诊249例,新增12例 。尼古拉耶夫地区确诊126例 ,新增10例。顿涅茨克州确诊68例,新增16例,且有一名4岁儿童感染。
长春市疫情风险等级是什么?
022年吉林长春疫情风险等级风险等级判定:截至相关通告发布时 ,长春市仍属于低风险地区 。防控措施升级:为配合全市三轮核酸检测工作,自3月11日起实施以下措施:机关单位居家办公,企事业单位停止运营;停止非必要流动,每户家庭每2天可派1人外出采购生活物资;特殊出入需求需经社区(村)从严管控。
长春市疫情风险等级是低风险地区。截至2021年2月22日9时 ,全国31个省(自治区、直辖市)和新疆生产建设兵团无高风险地区,无中风险地区。中高风险地区具体名单如下:高风险地区(0个):无 中风险地区(0个):无 低风险地区:除上述地区外的其他地区 。
风险等级划分是:高风险地区:一般是指总计新冠病例有超过50例,同时〖Fourteen〗、天内是有聚集性疫情出现。中风险区域:14天以内有新增加确诊的病例 ,累计新冠肺炎确诊病例没有超过50病例;合计确诊病例超过了50例,14天内并未出现聚集性疫情。
发表评论